Skip to Content Facebook Feature Image

澳門「現金分享計劃」增設新條件 獲派1萬元需居澳最少183日

澳門事

澳門「現金分享計劃」增設新條件 獲派1萬元需居澳最少183日
澳門事

澳門事

澳門「現金分享計劃」增設新條件 獲派1萬元需居澳最少183日

2025年05月29日 13:02 最後更新:13:09

澳門行政會完成討論「2025年度現金分享計劃」行政法規草案。

自2008年以來,澳門特區政府推行了多年現金分享計劃,向持有澳門特區永久性和非永久性居民身份證的人士發放款項。近年,社會各界提出意見,希望澳門特區政府對現金分享計劃作出檢討和完善。

更多相片
2025年度現金分享計劃-發放時間表。澳門政府新聞局圖片

2025年度現金分享計劃-發放時間表。澳門政府新聞局圖片

澳門政府新聞局圖片

澳門政府新聞局圖片

澳門政府新聞局圖片

澳門政府新聞局圖片

澳門政府新聞局圖片

澳門政府新聞局圖片

澳門政府新聞局圖片

澳門政府新聞局圖片

澳門政府新聞局圖片

澳門政府新聞局圖片

澳門政府新聞局圖片

澳門政府新聞局圖片

澳門政府新聞局圖片

澳門政府新聞局圖片

澳門政府新聞局圖片

澳門政府新聞局圖片

澳門政府新聞局圖片

澳門政府新聞局圖片

澳門政府新聞局圖片

澳門政府新聞局圖片

澳門政府新聞局圖片

澳門政府新聞局圖片

澳門政府新聞局圖片

澳門政府新聞局圖片

澳門政府新聞局圖片

澳門政府新聞局圖片

澳門政府新聞局圖片

澳門政府新聞局圖片

2025年度現金分享計劃-發放時間表。澳門政府新聞局圖片

2025年度現金分享計劃-發放時間表。澳門政府新聞局圖片

經聽取社會的意見,並參考第7/2017號法律「非強制性中央公積金制度」關於發放預算盈餘特別分配的規定,澳門特區政府制定「2025年度現金分享計劃」行政法規,對2025年度的現金分享的發放資格及聲請手續作出規範。

澳門政府新聞局圖片

澳門政府新聞局圖片

澳門政府新聞局圖片

澳門政府新聞局圖片

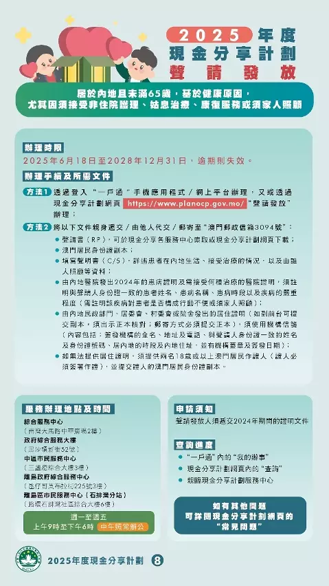
按照澳門行政法規的規定,澳門居民在同時符合身份條件及在澳條件的情況下,可獲發現金分享,永久性居民每人一萬澳門元,非永久性居民每人六千澳門元。身份條件是指在2024年12月31日持有有效或可續期的居民身份證,這一點與過往制度相同;在澳條件是指在2024年全年身處澳門至少183日,這一點是法規新設的條件。

澳門政府新聞局圖片

澳門政府新聞局圖片

澳門政府新聞局圖片

澳門政府新聞局圖片

雖然行政法規新設了在澳條件,但為了照顧特定群體,法規規定三類人士即使不符合在澳183日的要求,亦豁免計算在澳時間:

1.於2024年內未滿22歲且父或母一方具備領取現金分享資格的人士;

2.於2024年12月31日按照第4/2010號法律收取殘疾金的人士;

3.於2024年12月31日按照第9/2011號法律收取殘疾津貼的人士。

澳門政府新聞局圖片

澳門政府新聞局圖片

澳門政府新聞局圖片

澳門政府新聞局圖片

另一方面,行政法規參照第7/2017號法律「非強制性中央公積金制度」關於發放預算盈餘特別分配的規定,將因下列八種理由而不在澳門的情況視為身處澳門,並可申請將有關期間計入在澳期間,如經計算後符合在澳183日的標準,則可獲發款項:

1.就讀當地認可的高等教育課程;

2.住院;

3.年滿65歲居於內地,或者未滿65歲因健康原因而居於內地;

4.在外地為已在社會保障基金登記的僱主工作;

5.為負擔居於澳門的家庭成員主要生活費而在外地工作;

6.履行公務;

7.居於橫琴粵澳深度合作區、在當地工作或就讀當地認可的高等或非高等教育課程;

8.在粵港澳大灣區內地城市工作。

澳門政府新聞局圖片

澳門政府新聞局圖片

澳門政府新聞局圖片

澳門政府新聞局圖片

居民可於5月29日下午三時起登入「一戶通」或現金分享計劃網頁( https://www.planocp.gov.mo/ )查詢是否符合發放資格。符合發放資格的人士會按照既定的時間表,透過銀行轉帳或支票方式自動收取款項,無需提出申請。

澳門政府新聞局圖片

澳門政府新聞局圖片

澳門政府新聞局圖片

澳門政府新聞局圖片

對於初步未符合資格的人士,如在2024年因法定理由身處澳門以外地方,且經計算後符合在澳183日的要求,亦可在2025年6月18日至2028年12月31日連同相關證明文件,透過「一戶通」、現金分享計劃網頁、親身、代交或郵寄(澳門郵政信箱3094號)方式向社會保障基金提出聲請,在審核後如確認符合條件則會獲發放款項。

澳門政府新聞局圖片

澳門政府新聞局圖片

澳門政府新聞局圖片

澳門政府新聞局圖片

為了協助有需要的居民查詢發放資格和聲請發放款項的手續,以及在6月18日後接收聲請文件,特區政府將開通電話查詢熱線(電話:28225000),並會在分佈各區的五個政府服務中心設置專門櫃檯提供支援。

行政法規將於5月29日公佈,並自公佈翌日起生效。

澳門政府新聞局圖片

澳門政府新聞局圖片

澳門政府新聞局圖片

澳門政府新聞局圖片

為鼓勵居民與旅客關注消費者委員會(下稱消委會)與「誠信店」 動態資訊,以及各類維權信息,消委會於今(2025)年6月推出「樂積FUN獎賞計劃」(下稱獎賞計劃),至12月中旬錄得超過42萬人次參加,反應踴躍。

積分有效期至今年12月31日

消委會提醒獎賞計劃積分系統內所有積分有效期至2025年12月31日,逾期未使用自動清零。為此,請各參加者須在積分清零前兌換禮品,獎賞計劃禮品包括消委會IP造型毛絨公仔及旅行袋等,同時參加者亦可以50 積分兌換一次終極大抽獎機會,大抽獎包括平板電腦、攝影器材及智能手錶等豐富禮物。

「樂積FUN獎賞計劃」提升消費維權意識。澳門政府新聞局圖片

「樂積FUN獎賞計劃」提升消費維權意識。澳門政府新聞局圖片

計劃提升消費維權意識

獎賞計劃透過多元方式鼓勵居民與旅客參與獲取積分,包括每日簽到、分享好友、觀看短片、掃描「誠信店」商號專屬二維碼,以及參加《消費者權益保護法》問答遊戲等方式,寓學習於獎賞,藉此強化消費者的維權意識,參加者更可同時透過參與獎賞計劃獲取積分兌換精美禮品及參加大抽獎。

歡迎登入消委會(https://www.consumer.gov.mo)「樂積FUN獎賞計劃」專頁查閱參加該計劃的章程及規則。

消委會將繼續舉辦該活動,新一年度的獎賞計劃詳情,請留意消委會的公佈。

你 或 有 興 趣 的 文 章