近日,網絡上流傳著一份安盛私募基金管理(上海)有限公司董事長兼總經理鈕淵明疑似遭遇電騙,被騙1000萬後仍「執迷不悟」,引發廣泛關注。身在上海的「鈕淵明」自稱具有港人身分,去年底意外接到了「香港衞生署灣仔防控中心職員」電話,後來被幾名「上海政法官員」「審查」,並繳納了高達1000萬元人民幣的保證金。
網傳文件內容。 網圖
內地記者撥通了安盛合規風控負責人兼信息填報負責人的電話,對方表示對於網傳文件「不評論」。
網傳文件的標題是《本人陳述與聲明》。文中,鈕淵明以第一人稱口吻自述了去年底發生在他身上的事情,落款時間爲2022年12月26日。鈕自述出生在中國,現為英國國籍,持香港永居身份證,2020年10月在香港加入法國安盛集團,即安盛私募基金管理(上海)有限公司(安盛上海)的母公司,去年10月移居上海。
去年11月7日,他在上海意外接到了「香港衞生署灣仔防控中心職員方小姐」打在他香港手機號上的電話,對方告知,香港安心出行APP上的相關數據顯示他11月6日下午在香港某醫院有密接記錄。
網傳文件內容。 網圖
鈕淵明稱,後經與「方小姐」溝通,發現與安心出行APP記錄挂鈎的內地手機號,不是自己的,懷疑是他人盜用自己身份信息於上海浦東某電話公司營業廳辦理的手機號。
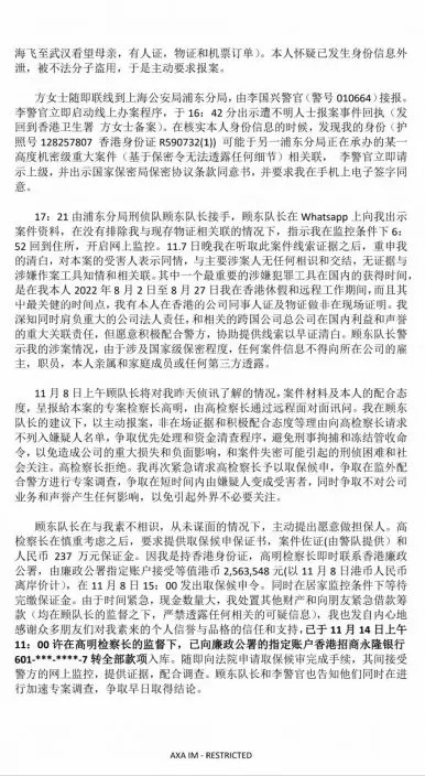
隨後發生的事情是,鈕主動要求報案,「方小姐」隨即聯繫「上海公安局浦東分局」,此後警方在「核實本人身份信息時,發現我的身份可能與警方正在承辦的某一高度機密級重大案件相關聯」。
當晚,此案由警方另一辦案人員「顧隊長」接手,之後又出現了自稱「專案檢察長高明」「上海中級人民法院第二廳張海平大法官」等人。在他們的引導下,鈕某爲了證明自己的清白,同時不對公司業務和聲譽産生影響,申請了取保候審,金額爲1000萬人民幣。鈕某立即湊了1000萬,打到了香港廉政公署的「指定w賬戶」。
網傳文件內容。 網圖
對方表示他脫離涉案嫌疑人身份,1000萬保釋金可以歸還。不過,後來一位自稱「檢察院金融局梁浩軍主任」的人告訴鈕某,由於國家最新的反洗錢規定要6個月才能返還,但有個快速返還的辦法,需要再打額外30%的抵押保證金,約300萬元港幣,就能退還1000萬。他因此向公司借錢300多萬港元交「手續費」。
這份聲明在微博等社交平台引發不小的關注,有網友評論:「這妥妥電信詐騙呀!」「私募基金董事長居然也會被騙,這樣還怎麽幫投資人賺錢呀?」
私募基金港人董事長疑墮電騙案失千萬元。 unsplash圖及微博圖