Skip to Content Facebook Feature Image

慶回歸25周年 信和夥拍藝術家呈獻「心連心香港藝術展」 維港夜空上演

慶回歸25周年 信和夥拍藝術家呈獻「心連心香港藝術展」 維港夜空上演

慶回歸25周年 信和夥拍藝術家呈獻「心連心香港藝術展」 維港夜空上演

2022年06月23日 11:24 最後更新:11:30

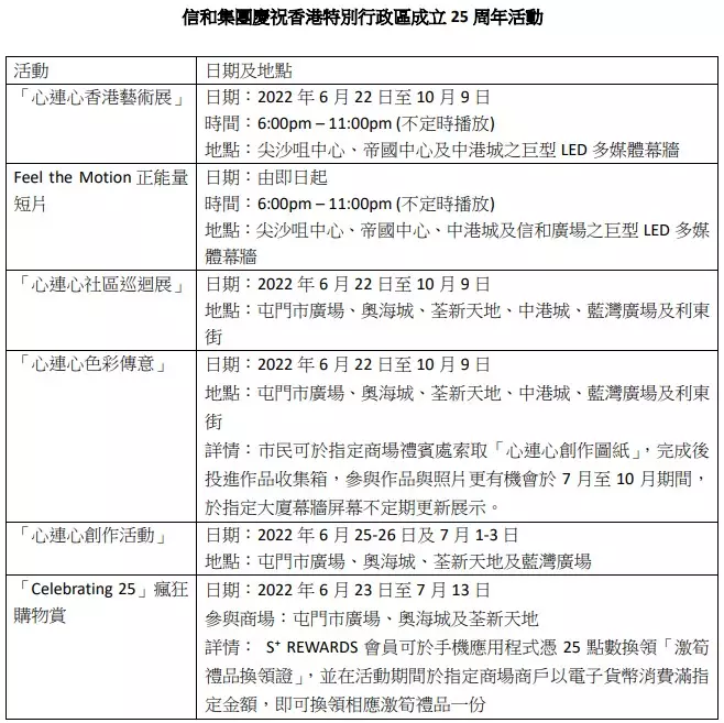
為慶祝香港特別行政區成立25周年,信和集團參與康樂及文化事務署「藝術@維港」活動,邀請本地藝術家馬興文於尖沙嘴中心、帝國中心及中港城的巨型LED多媒體幕牆,呈獻數碼視覺藝術作品「心連心香港藝術展」,由6月22日至10月9日,每晚於維港夜空公開上演。集團亦邀請本地年輕動態影像設計家製作創意短片,除在以上3處播放外,亦會於銅鑼灣信和廣場播放。

信和夥拍藝術家呈獻「心連心香港藝術展」,維港夜空上演。

信和夥拍藝術家呈獻「心連心香港藝術展」,維港夜空上演。

信和夥拍藝術家呈獻「心連心香港藝術展」,維港夜空上演。

信和夥拍藝術家呈獻「心連心香港藝術展」,維港夜空上演。

另外,集團亦特別於旗下商場推出一連串慶祝活動,包括「心連心社區巡迴展」及「Celebrating 25」瘋狂購物賞等、讓公眾一起參與其中,共同感受慶回歸的熱烈氣氛。

更多相片
信和夥拍藝術家呈獻「心連心香港藝術展」,維港夜空上演。

信和夥拍藝術家呈獻「心連心香港藝術展」,維港夜空上演。

信和夥拍藝術家呈獻「心連心香港藝術展」,維港夜空上演。

信和夥拍藝術家呈獻「心連心香港藝術展」,維港夜空上演。

信和夥拍藝術家呈獻「心連心香港藝術展」,維港夜空上演。

信和夥拍藝術家呈獻「心連心香港藝術展」,維港夜空上演。

信和夥拍藝術家呈獻「心連心香港藝術展」,維港夜空上演。

信和夥拍藝術家呈獻「心連心香港藝術展」,維港夜空上演。

信和集團邀請本地藝術家馬興文於尖沙嘴中心、帝國中心及中港城的巨型LED多媒體幕牆,呈獻數碼視覺藝術作品「心連心香港藝術展」。

信和集團邀請本地藝術家馬興文於尖沙嘴中心、帝國中心及中港城的巨型LED多媒體幕牆,呈獻數碼視覺藝術作品「心連心香港藝術展」。

信和夥拍藝術家呈獻「心連心香港藝術展」,維港夜空上演。

信和夥拍藝術家呈獻「心連心香港藝術展」,維港夜空上演。

信和夥拍藝術家呈獻「心連心香港藝術展」,維港夜空上演。

信和夥拍藝術家呈獻「心連心香港藝術展」,維港夜空上演。

信和集團邀請本地藝術家馬興文於尖沙嘴中心、帝國中心及中港城的巨型LED多媒體幕牆,呈獻數碼視覺藝術作品「心連心香港藝術展」。

信和集團邀請本地藝術家馬興文於尖沙嘴中心、帝國中心及中港城的巨型LED多媒體幕牆,呈獻數碼視覺藝術作品「心連心香港藝術展」。

信和集團一直致力連繫同事、合作夥伴及社區,攜手推動可持續發展。為鼓勵大眾共同實踐循環經濟,信和集團首次舉辦跨區跨界別的 「GoCircular | 好物共享」企劃,聯動旗下140個住宅、商業物業及住客會所等,以「減廢、重用、回收」為核心,透過一系列多元活動,鼓勵公眾重新想像日常物品的運用方式,將循環理念融入生活,實現經濟活動與環境保護相互促進和協同共生。

信和集團首辦「GoCircular | 好物共享」聯動140物業 推動循環經濟,5大商場舉辦多元活動 鼓勵全城參與舊物回收、升級再造、創新科技體驗及慈善義賣 。

信和集團首辦「GoCircular | 好物共享」聯動140物業 推動循環經濟,5大商場舉辦多元活動 鼓勵全城參與舊物回收、升級再造、創新科技體驗及慈善義賣 。

「GoCircular | 好物共享」聚焦循環經濟,邀得社會企業、綠色科技夥伴、年輕創作人、升級再造設計師及非政府組織等不同社群,呈現本地循環經濟實踐經驗,展示多樣化的綠色生活產品及解決方案,推動資源的有效運用,探索未來生活的更多可能。

回收行動獲近140個物業項目參與,員工踴躍響應。

回收行動獲近140個物業項目參與,員工踴躍響應。

是次企劃將於4月2日在奧海城舉行啟動禮。其後由復活節假期至4月中,信和集團旗下大型商場包括:奧海城、荃新天地、屯門市廣場、黃金海岸商場,以及灣仔利東街,和逾20個由信和管業優勢管理的住客會所將於不同日子舉辦一系列主題活動,邀請民一同參與,將循環經濟理念融入日常生活。

回收行動獲近140個物業項目參與  員工踴躍響應

信和集團早前於旗下近140個住宅項目、寫字樓及商場舉行舊物回收行動,感謝住客、租戶及公眾踴躍支持,捐出狀態良好的物品作慈善義賣。集團管理層及員工亦積極響應,不但捐出各類物品,更親身參與整理及分類工作。所有收集所得的物品將作慈善義賣,收益撥捐基督教勵行會,讓每一件承載回憶的物品得以延續價值,化為支持社區的溫暖力量。

回收行動獲近140個物業項目參與,員工踴躍響應。

回收行動獲近140個物業項目參與,員工踴躍響應。

奧海城(42日至7日):「共創循環」匯聚本地綠色初創升級再造產品

奧海城一連六日舉辦「共創循環」,匯聚本地年輕創作人及升級再造設計師,將環保理念轉化為具設計感的「潮物」,讓綠色美學融入日常穿搭與生活品味。由香港科技大學及香港大學培育的綠色初創,亦將展示如何以創新科技重新定義「廢物」,以實際方案實踐循環經濟。

活動與本地原創木藝品牌START FROM ZERO合作,以被遺棄的木材升級打造各項特色佈置,並設「舊木地板升級再造工作坊」,讓公眾親身體驗把舊木地板轉化為開瓶器、飾物盤及杯墊等實用精品。好物義賣市集更是尋寶天堂,從陳健安、阮小儀、盧覓雪及Yuki Lovey等名人二手衣飾,到集團旗下近140個物業住戶、租戶及員工捐贈的精選舊物,每件物品均承載故事,等待展開第二生命。集團亦聯乘多個本地品牌,創作升級再造精品作慈善義賣,收益將撥捐基督教勵行會。

荃新天地(43日至7日):大型讀物義賣「喜閱循環」傳遞開卷之樂

「喜閱循環」以二手書為主軸,將循環經濟帶進閱讀世界。活動涵蓋兒童繪本、文史哲學到生活休閒等書籍,集團於旗下屋苑及商場收集二手讀物,並聯合新零售旗下書店品牌三聯書店,搜羅各類優質二手書籍,讓公眾選購,鼓勵透過二手讀物分享知識及閱讀樂趣,延續書本價值。

現場設有親子共讀和閱讀體驗活動,海洋公園及三聯書店亦會帶來有趣的繪本分享,讓家長與孩子靜享開卷時光,感受分享與惜物的價值。活動收益在扣除行政費用後將全數撥捐「香港沃土發展社」,支持農村基層醫療服務;未售出的書籍亦會轉贈予有需要人士,讓好書回流社區。

灣仔利東街43日至7日):「啡嚐循環」市集 從一杯咖啡認識循環生活

灣仔利東街的「啡嚐循環」市集以咖啡為切入點,帶領公眾重新認識一杯咖啡的生命旅程。原為廚餘的咖啡渣,經創意轉化後化身為手作飾物、家居精品及植物擺設,為生活注入新靈感。場內集結多個本地特色咖啡品牌,從經典手沖咖啡、特色風味咖啡豆,以至各類咖啡器具,應有盡有,無論資深啡迷還是新手,都能找到心頭好。

信和集團綜合綠色社區項目「一喜種田」同場帶來一系列升級再造工作坊,善用從集團旗下商場租戶收集得來的咖啡渣,製作包括畫作、彩沙盆栽、匙扣及蠟燭等獨一無二的精品。

屯門市廣場(410日至12日):趣味二手玩具交換市集 「『換』樂循環」  與孩子學習惜物與分享

家中玩具堆積如山,孩子玩膩了卻捨不得丟?與其讓玩具封塵,不如帶孩子來一趟有意義的尋寶旅程,為舊玩具賦予第二生命。屯門市廣場與社企「再生玩具店」合作,將化身全港最具玩味的交換市集「『換』樂循環」。不論是模型、遙控車,還是拼圖積木,家長只需於3月28日至29日「玩具收集日」期間攜帶舊玩具到場,或以S⁺ REWARDS 5點數,即可兌換不同數量印花,於4月舉行的二手玩具交換市集日換領二手玩具,在輕鬆互動中學習分享與珍惜。

同場設互動遊戲體驗區及升級再造工作坊,讓孩子運用回收物料,親手製作屬於自己的扭蛋機、機械人或籃球機,從中啟發創意,培養環保意識,學習STEAM概念。活動後餘下玩具將轉贈予有需要的家庭,延續玩具的生命,在社區傳遞溫暖與關懷。

黃金海岸商場(411日):「好物循環」環保創意市集 促進鄰里交流

黃金海岸商場多年來與居民攜手實踐「重用」與「分享」。今年再度凝聚居民與多個社區夥伴的力量,舉辦環保創意市集,設立二手好物及慈善義賣攤位,搜羅童書、家品到升級再造精品,讓街坊與訪客在尋寶選購好物之餘,延續好物重用的社區文化。同場亦有「一喜種田」農作物義賣及天然防蚊劑工作坊,邀請公眾學習製作天然護理產品,踏出實踐環保生活的第一步,體驗將環保理念融入日常生活的不同可能。活動完結後,信和攤位義賣的合適餘下物資,將轉贈予國際十字路會作慈善用途。

20住客會所舉辦環保市集及升級再造工作坊

循環生活最貼近的實踐,往往就在我們生活的社區之中。信和管業優勢於旗下管理的逾20個住宅項目的會所舉辦社區市集及升級再造工作坊,邀請住客在熟悉的社區環境中實踐「資源再用、鄰里共享」。市集精選各式環保好物,從二手好書、生活雜貨到時尚服飾,讓舊物以全新面貌在社區中再次流轉,同時拉近居民之間的連結。

你 或 有 興 趣 的 文 章