生命可貴。

人氣YouTube頻道「微辣」的前經理人阿晶(Jane)7月26日傳出輕生的消息,並在社交平台揭露自己抑鬱纏繞4年,控訴遭「微辣」滅聲,而且曾遭恐嚇、網絡欺凌,並撰寫千字文遺書。其後,微辣發出聲明,證實「前員工」阿晶的死訊,網民幾乎一面倒斥微辣「害死人」,紛紛表示要抵制微辣,至27日,品牌宣布與微辣割蓆。

更多相片
阿晶於7月26日離世。

阿晶於7月26日離世。

24 STORAGE Facebook圖片

24 STORAGE Facebook圖片

247 FITNESS IG圖片

247 FITNESS IG圖片

阿晶曾為加蔥墮胎。

阿晶曾為加蔥墮胎。

自言是「不婚主義」的加蔥於去年9月向女友儀仔求婚成功。

自言是「不婚主義」的加蔥於去年9月向女友儀仔求婚成功。

阿晶IG圖片

阿晶IG圖片

阿晶IG圖片

阿晶IG圖片

阿晶IG圖片

阿晶IG圖片

阿晶IG圖片

阿晶IG圖片

阿晶發布預設時間的千字文遺書,但現已被刪除。

阿晶發布預設時間的千字文遺書,但現已被刪除。

阿晶IG截圖

阿晶IG截圖

阿晶IG圖片

阿晶IG圖片

六毫子及其他微辣成員曾貼出喊樣相嘲諷阿晶講大話。

六毫子及其他微辣成員曾貼出喊樣相嘲諷阿晶講大話。

阿晶IG截圖

阿晶IG截圖

阿晶IG截圖

阿晶IG截圖

微辣發出聲明

微辣發出聲明

微辣原定於8月9-11日在香港麥花臣球場舉行10周年表演。

微辣原定於8月9-11日在香港麥花臣球場舉行10周年表演。

阿晶死訊公開後,微辣成員紛紛出PO悼念。

阿晶死訊公開後,微辣成員紛紛出PO悼念。

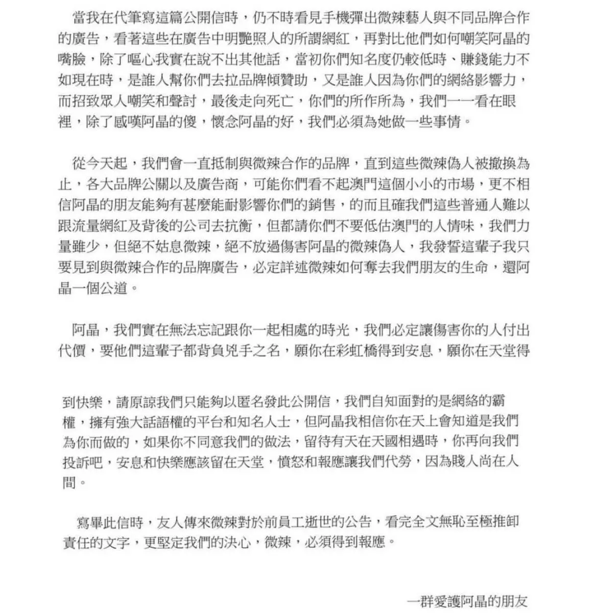
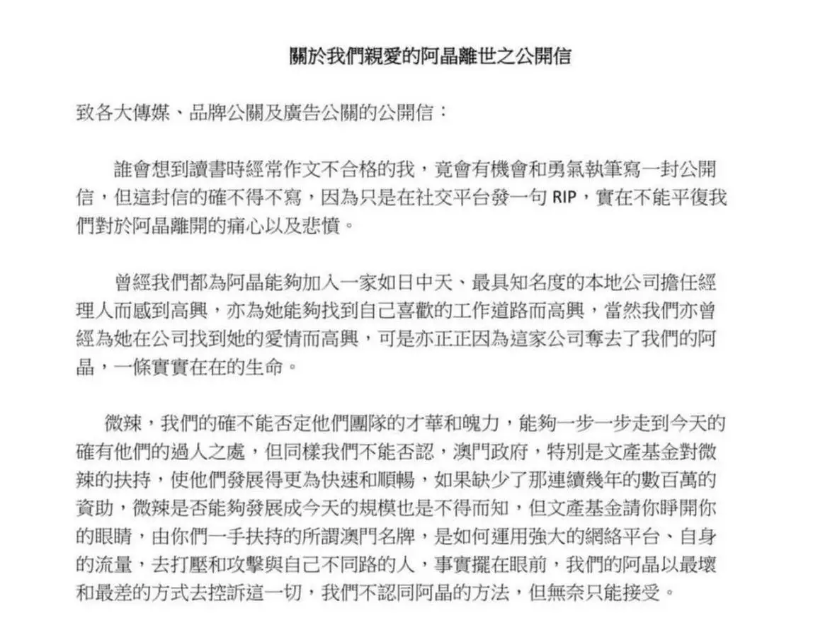
「一群愛護阿晶的朋友」的公開信

「一群愛護阿晶的朋友」的公開信

「一群愛護阿晶的朋友」的公開信

「一群愛護阿晶的朋友」的公開信

阿晶IG圖片

阿晶IG圖片

阿晶於7月26日離世。

阿晶於7月26日離世。

迷你倉「24 STORAGE」發聲明宣布停止與微辣旗下藝人阿丞的所有合作,並將廣告片全數下架,「近日澳門有網絡紅人輕生事件,引起廣泛爭論。24 STORAGE 現宣布停止與微辣旗下藝人阿丞的所有合作,並將廣告片全數下架。本公司鼓勵大家珍惜生命,遇到難題,總有方法解決。」與此同時,《微辣十周年》的贊助商「247 FITNESS」亦宣佈停止贊助及相關宣傳,並表示:「願逝者安息」。

24 STORAGE Facebook圖片

24 STORAGE Facebook圖片

247 FITNESS IG圖片

247 FITNESS IG圖片

阿晶於2021年離開微辣後,轉型做YouTuber,曾與微辣CEO兼創辦人六毫子等在網上掀起「搶Job羅生門」,又曾在直播中大爆遭舊愛兼微辣藝人加蔥(林茂發)強迫墮胎,當時加蔥激動澄清:「如果你有證據,你就掟出嚟!」不過,自言是「不婚主義」的加蔥卻於去年9月向女友儀仔求婚成功。

阿晶曾為加蔥墮胎。

阿晶曾為加蔥墮胎。

自言是「不婚主義」的加蔥於去年9月向女友儀仔求婚成功。

自言是「不婚主義」的加蔥於去年9月向女友儀仔求婚成功。

阿晶於7月25日凌晨貼上兩排安眠藥,表示自己曾遭恐嚇,更寫下疑似遺言:「明天會不會醒不知道,希望我可以一直睡到底」、「我要走了,帶着決心。彩虹橋上見吧」、「不要打給我 藥已下肚 願我不再受抑鬱的折磨」等,令網民非常擔心她的安危,及後她曾傳媒報平安。

阿晶IG圖片

阿晶IG圖片

阿晶IG圖片

阿晶IG圖片

阿晶IG圖片

阿晶IG圖片

阿晶IG圖片

阿晶IG圖片

到26日下午, 阿晶發布預設時間的千字文遺書,自爆因墮胎而患上抑鬱症,「抑鬱症對我來說太難受了,基本上每天都是在黑暗中沉淪……從不要小朋友開始,我就被這個病纏上。活著對我來說狼狽不堪。」又透露自己在病發時遭到冷待,「在初期知道有病時我哭著求身邊的人不要走,能不能抱著我,我快要暈過去了,他只是冷冷丟下一句『你很恐怖,有病就吃藥,別像個瘋子一樣』然後就丟下我一個人走了,自此之後發病我都是一個人在房間哭,我也不想大家看見這麼失態的我。連當時最親近的人都受不了,所以我決定在無數過撐不下去的黑夜,自己一個人面對哭泣。」

阿晶發布預設時間的千字文遺書,但現已被刪除。

阿晶發布預設時間的千字文遺書,但現已被刪除。

阿晶IG截圖

阿晶IG截圖

阿晶又控訴微辣「滅聲」,自己亦因微辣而遭到網絡欺凌,因為阿晶離職後曾在直播中指六毫子喊住留她,但事後六毫子及其他微辣成員貼出加了喊樣filter的照片,被指借此嘲諷阿晶講大話,而阿晶就在長文中澄清自己從未搶Job,更表示:「那時候老闆哭著叫我留下來也是真的。你們覺得好笑好玩的story讓我承受了許多haters的攻擊,雖然只是網上的說話,但是卻令到我人生咁難行落去。或許有時你們只是覺得好玩就打一句說話出來,但你不知道有時有些說話是我是駱駝的最後一根稻草......我只是實話說出了當時的狀況,不知道為什麼你們要這樣,真的好笑嗎?身為一個 Channel的老闆要滅聲,就是打過來說在想劇本和歌威脅我讓轉移大眾的風向,這就是個有初心有夢想的平台要做的事嗎?」 

阿晶IG圖片

阿晶IG圖片

六毫子及其他微辣成員曾貼出喊樣相嘲諷阿晶講大話。

六毫子及其他微辣成員曾貼出喊樣相嘲諷阿晶講大話。

最後,阿晶向愛她的家人及朋友道歉,並逐一交代後事安排,「我是真的不想再被這個病折磨了,不用搶救我了,讓我離開真的會舒服點。我也不想再背負莫須有的罪名了。我擁有的現在所有財產,麻煩君幫我提出來給我的家人。」

阿晶IG截圖

阿晶IG截圖

阿晶IG截圖

阿晶IG截圖

而微辣於26日發出聲明,表示對「前員工」遽然離世表達惋悼,並向其家人致以深切慰問,「本公司於今日(26日)傍晚得知前員工不幸離世,本公司對此深感哀慟及遺憾,並向其家屬致以深切慰問。自該員工兩年前離開團隊後,與微辣文化已無合作,惟對她生前面對的困難,尤其是有人透過電話對她作出恐嚇,微辣文化重申,上述行為與微辣文化仝人無關,亦從來沒有管理層計劃作出以上舉動。若本公司發現任何人以微辣文化名義,向他人施以恐嚇行為,本公司將保留追究權利。」同時宣布《微辣十周年聯歡晚會》將會延期,直至另行通知。不過,惟全文僅以「前員工」稱呼阿晶,令不少網民斥責微辣有欠專重。

微辣發出聲明

微辣發出聲明

微辣原定於8月9-11日在香港麥花臣球場舉行10周年表演。

微辣原定於8月9-11日在香港麥花臣球場舉行10周年表演。

阿晶死訊公開後,微辣成員紛紛出PO悼念。

阿晶死訊公開後,微辣成員紛紛出PO悼念。

另一方面,阿晶的離世,令網民幾乎一面倒斥微辣「害死人」,紛紛表示要抵制微辣,網上更流傳一封來自「一群愛護阿晶的朋友」的公開信,稱必須為阿晶做一些事,「看著這些在廣告中明艷照人的所謂網紅,再對比他們如何嘲笑阿晶的嘴臉,除了嘔心我實在講不出其他話,當初你們知名度仍較低時、賺錢能力不如現在時,是誰人幫你們去拉品牌傾贊助,又是誰人因為你們的網絡影響力,而招致眾人嘲笑和聲討,最後走向死亡。」

「一群愛護阿晶的朋友」的公開信

「一群愛護阿晶的朋友」的公開信

「一群愛護阿晶的朋友」的公開信

「一群愛護阿晶的朋友」的公開信

阿晶IG圖片

阿晶IG圖片

生命可貴,若有困擾可求助。

24小時求助熱線︰

香港撒瑪利亞防止自殺會熱線︰23892222

撒瑪利亞會熱線(多種語言)︰28960000

生命熱線︰23820000

東華三院芷若園熱線︰18281

社會福利署熱線︰23432255

醫院管理局精神健康專線(24小時精神健康熱線諮詢服務):24667350

明愛向晴熱線:18288

利民會: 3512 2626

賽馬會青少年情緒健康網上支援平台「Open 噏」:http://www.openup.hk