Skip to Content Facebook Feature Image

《求是》發表習近平重要文章 指26年經濟工作頭緒多 要抓住關鍵綱舉目張

兩岸

《求是》發表習近平重要文章 指26年經濟工作頭緒多 要抓住關鍵綱舉目張
兩岸

兩岸

《求是》發表習近平重要文章 指26年經濟工作頭緒多 要抓住關鍵綱舉目張

2026年02月15日 15:45 最後更新:16:38

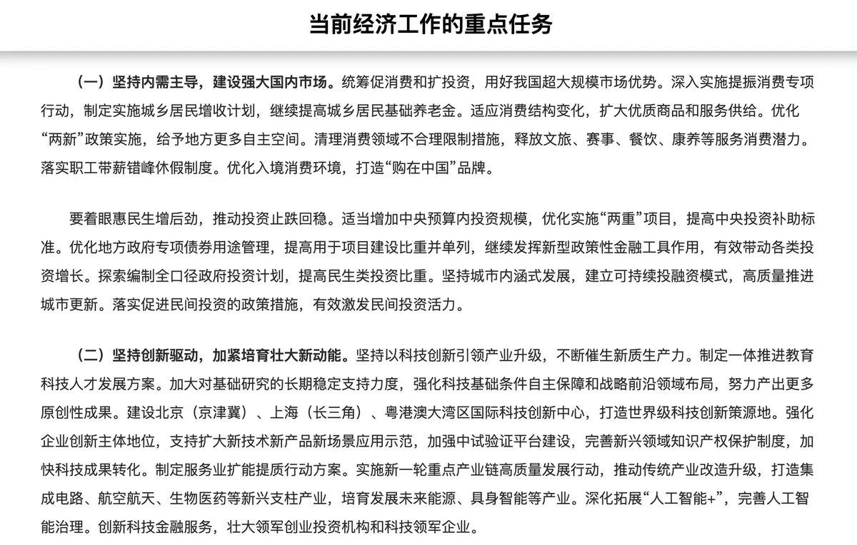
2月16日出版的《求是》雜誌將發表中共中央總書記、國家主席、中央軍委主席習近平的重要文章,文章指26年經濟工作頭緒多,要抓住關鍵、綱舉目張。

《求是》文章。

《求是》文章。

文章是習近平25年在中央經濟工作會議上講話的部分內容,指要堅持內需主導,建設強大國內市場,統籌促消費和擴投資,用好超大規模市場優勢。包括擴大優質商品和服務供給,釋放文旅等服務消費潛力,推動投資止跌回穩,適當增加中央預算內投資規模,繼續發揮新型政策性金融工具作用等。

文章指出,要堅持創新驅動,加緊培育壯大新動能。建設北京(京津冀)、上海(長三角)、粵港澳大灣區國際科技創新中心,打造世界級科技創新策源地,深化拓展「人工智能+」,完善人工智能治理等。

中共中央總書記、國家主席、中央軍委主席習近平。新華社圖片

中共中央總書記、國家主席、中央軍委主席習近平。新華社圖片

文章亦指,深入整治「內卷式」競爭,制定和實施進一步深化國資國企改革方案,完善民營經濟促進法配套法規政策,有序擴大服務領域自主開放,扎實推進海南自由貿易港建設,推動商簽更多區域和雙邊貿易投資協定,著力穩定房地產市場等。

國家主席習近平向非洲聯盟輪值主席、安哥拉總統洛倫索,以及非洲聯盟委員會主席優素福致賀電,就第39屆非洲聯盟峰會召開,向非洲國家和人民表示熱烈祝賀。

習近平。新華社資料圖片

習近平。新華社資料圖片

習近平指出,當前世界百年變局加速演進,全球南方卓然壯大。過去一年,非洲聯盟團結帶領非洲國家,積極推進一體化進程,堅定捍衛非洲正當權益,國際地位和影響持續提升。

資料圖片

資料圖片

習近平強調,面對變亂交織的國際形勢,中國堅定致力於維護世界和平、促進共同發展,推動構建人類命運共同體。

你 或 有 興 趣 的 文 章