Skip to Content Facebook Feature Image

國家稅務總局稽查局副局長林楓 涉違紀違法受查

國家稅務總局稽查局副局長林楓 涉違紀違法受查

國家稅務總局稽查局副局長林楓 涉違紀違法受查

2020年10月19日 11:07 最後更新:12:50

林楓涉嫌嚴重違紀違法

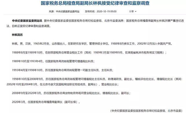
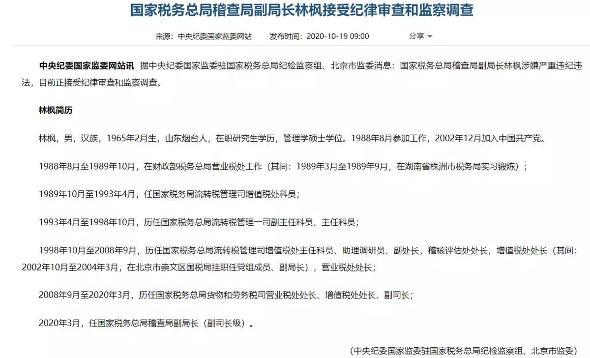
國家稅務總局稽查局副局長林楓涉嫌嚴重違紀違法,目前正接受紀律審查和監察調查。

更多相片
網上圖片

網上圖片

國家稅務總局網頁圖片。

國家稅務總局網頁圖片。

網上圖片

網上圖片

網上圖片

網上圖片

網上圖片

網上圖片

中央紀委國家監委網站周一引述中央紀委國家監委駐國家稅務總局紀檢監察組、北京市監委消息,指林楓涉嫌嚴重違紀違法,正接受紀律審查和監察調查。

國家稅務總局網頁圖片。

國家稅務總局網頁圖片。

55歲的林楓為山東煙台人,於1988年8月至1989年10月在財政部稅務總局營業稅處工作,隨後任國家稅務局流轉稅管理司增值稅處科員。1998年10月至2008年9月,歷任國家稅務總局流轉稅管理司增值稅處主任科員、助理調研員、副處長,稽核評估處處長,增值稅處處長,營業稅處處長;2008年9月至2020年3月,歷任國家稅務總局貨物和勞務稅司營業稅處處長、增值稅處處長、副司長;2020年3月,任國家稅務總局稽查局副局長(副司長級)。

55診的林楓為山東煙台人,於1988年8月至1989年10月在財政部稅務總局營業稅處工作,隨後任國家稅務局流轉稅管理司增值稅處科員。

網上圖片

網上圖片

網上圖片

網上圖片

新疆維吾爾自治區黨委常委、自治區政府常務副主席陳偉俊涉嫌嚴重違紀違法,目前正接受中紀委國監委紀律審查和監察調查。

陳偉俊涉嫌嚴重違紀違法。微博圖片

陳偉俊涉嫌嚴重違紀違法。微博圖片

現年59歲的陳偉俊是浙江寧海人,長期在浙江任職,曾任溫州市委書記,2021年5月起調往新疆工作,落馬前於10名新疆政府副主席之中,排名第一。

微博圖片

微博圖片

陳偉俊在本月21日最後一次出席公開活動,上個月曾出席在烏魯木齊舉辦的外國駐港領團和商界參訪團專場推介會。