Skip to Content Facebook Feature Image

港鐵參與愛協3.1「全城狗狗行善日」 首次准持手帶乘客同寵物狗搭港鐵

社會事

港鐵參與愛協3.1「全城狗狗行善日」 首次准持手帶乘客同寵物狗搭港鐵
社會事

社會事

港鐵參與愛協3.1「全城狗狗行善日」 首次准持手帶乘客同寵物狗搭港鐵

2026年02月27日 11:38 最後更新:11:46

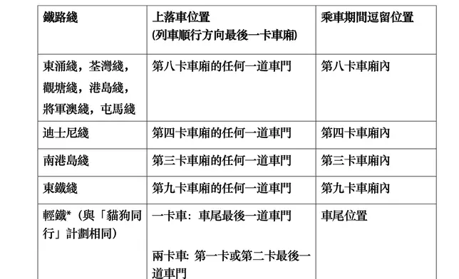
港鐵在致力提供安全可靠的鐵路服務的同時,亦照顧不同乘客的出行需要,推動共融。港鐵今年參與香港愛護動物協會(愛協)舉辦的「全城狗狗行善日2026」。於3月1日(星期日)活動當日,港鐵將首次開放重鐵網絡,提供1200個活動名額,已登記及捐款的參加者均取得「港鐵一日狗狗同行手帶」,每程可攜帶一隻寵物狗,乘搭港鐵重鐵路綫(機場快綫、香港西九龍站、馬場站、羅湖站、落馬洲站、港鐵巴士及接駁巴士除外)和輕鐵出行,使用次數不限。

港鐵今年參與香港愛護動物協會(愛協)舉辦的「全城狗狗行善日2026」

港鐵今年參與香港愛護動物協會(愛協)舉辦的「全城狗狗行善日2026」

港鐵表示,為保障鐵路營運安全、維持環境衛生,以及確保寵物狗及其他乘客的乘車安全,參加者必須遵守相關乘車規定,包括使用重鐵列車的尾卡及將寵物放入寵物袋等。港鐵將密切留意鐵路綫的運作,並於轉車站及繁忙車站加派人手協助乘客。

更多相片
港鐵今年參與香港愛護動物協會(愛協)舉辦的「全城狗狗行善日2026」

港鐵今年參與香港愛護動物協會(愛協)舉辦的「全城狗狗行善日2026」

港鐵今年參與香港愛護動物協會(愛協)舉辦的「全城狗狗行善日2026」

港鐵今年參與香港愛護動物協會(愛協)舉辦的「全城狗狗行善日2026」

港鐵今年參與香港愛護動物協會(愛協)舉辦的「全城狗狗行善日2026」

港鐵今年參與香港愛護動物協會(愛協)舉辦的「全城狗狗行善日2026」

港鐵今年參與香港愛護動物協會(愛協)舉辦的「全城狗狗行善日2026」

港鐵今年參與香港愛護動物協會(愛協)舉辦的「全城狗狗行善日2026」

港鐵今年參與香港愛護動物協會(愛協)舉辦的「全城狗狗行善日2026」

港鐵今年參與香港愛護動物協會(愛協)舉辦的「全城狗狗行善日2026」

港鐵今年參與香港愛護動物協會(愛協)舉辦的「全城狗狗行善日2026」

港鐵今年參與香港愛護動物協會(愛協)舉辦的「全城狗狗行善日2026」

港鐵今年參與香港愛護動物協會(愛協)舉辦的「全城狗狗行善日2026」

港鐵今年參與香港愛護動物協會(愛協)舉辦的「全城狗狗行善日2026」

港鐵表示,由於活動於迪士尼樂園度假區舉行,預期當日早上7時至8時之間,會有較多參加者乘搭鐵路前往迪士尼站,人流較繁忙,請乘客為行程預留時間。

港鐵今年參與香港愛護動物協會(愛協)舉辦的「全城狗狗行善日2026」

港鐵今年參與香港愛護動物協會(愛協)舉辦的「全城狗狗行善日2026」

港鐵亦呼籲乘客之間互相尊重及包容,一起營造和諧的乘車環境。如乘客希望和寵物狗保持距離,請在活動當天選擇其他車廂乘車。

港鐵今年參與香港愛護動物協會(愛協)舉辦的「全城狗狗行善日2026」

港鐵今年參與香港愛護動物協會(愛協)舉辦的「全城狗狗行善日2026」

新生精神康復會(新生會)的公眾精神健康推廣活動dayday330 聯乘港鐵公司 (下稱「港鐵」)、譚仔國際旗下品牌譚仔雲南米線及譚仔三哥米線、誠品書店 (下稱「誠品」)、牧羊少年咖啡館,及旗下的新生農場及社企cafe330和so330 ,策動 「330 Day 2026」,將於整個三月期間在全港超過 200 個據點推出《感.生活》城市五感旅程,把整個城市化身成為感官遊樂場,為市民帶來嶄新生活體驗。

新生精神康復會攜手港鐵公司、譚仔雲南米線、譚仔三哥米線、誠品書店等, 三月啟動《感.生活》全城五感遊歷之旅,透過「330 Day」手機專頁投入五感任務,集印換領限定豐富禮品,將日常化為感官探索、提升感知力共創全城嶄新生活體驗。

新生精神康復會攜手港鐵公司、譚仔雲南米線、譚仔三哥米線、誠品書店等, 三月啟動《感.生活》全城五感遊歷之旅,透過「330 Day」手機專頁投入五感任務,集印換領限定豐富禮品,將日常化為感官探索、提升感知力共創全城嶄新生活體驗。

市民只需前往設有活動標示的合作據點,按照場內指示以手機掃描 QR code 進入 「330 Day」 手機專頁,即可啟動約 1 分鐘的視、聽、嗅、味、觸五感任務,在日常習以為常的路線和場景中,練習觀察細節、覺察身體與環境訊息。每完成一項任務,系統將自動記錄體驗並累積電子印章;集齊指定印章數量的參加者,可換領限定 dayday330 精品、「身心靈健康」社企禮券,以及多個合作品牌提供的購物禮券和積分券等禮遇,讓整個三月化身成為結合打卡、遊戲與感官訓練的城市探索旅程。

整套設計透過遊戲化機制結合專業精神健康理念,鼓勵市民在日常行程中加入「專注、留心」的五感練習,在熟悉的生活場景裡持續訓練觀察力及感知敏銳度,從而提升對自身狀態與情緒變化的覺察。

「330 Day」 手機專頁

「330 Day」 手機專頁

港鐵車站及商場化身「五感覺察區」鼓勵市民將通勤及休憩時間變成城市感官小遊戲

在《感.生活》活動期間,dayday330將聯同港鐵公司,把遍佈多區的88 個港鐵車站及指定港鐵商場化身成為「五感覺察區」,市民只需於車站或商場的指定地點掃描海報或電子屏幕上的二維碼,進入「330 Day」手機專頁,用約 1 分鐘完成簡單五感任務集印,將日常通勤或購物路綫變成專屬自己的城市感官旅程。 任務設計結合顏色、光影、氣味與聲音等元素,透過多個互動小提示,鼓勵市民在旅途中多看一眼、多聽一秒,練習用眼、耳、鼻等不同身體部位及器官細心感受身處的空間與當下狀態,逐步提升對城市環境與自身感官反應的敏感度。

誠品五感藝術展《雪糕車》 陳靜雯 CHAN CHING MAN

誠品五感藝術展《雪糕車》 陳靜雯 CHAN CHING MAN

譚仔國際兩大品牌 把一餐變成與自己對話的時間

譚仔雲南米線、譚仔三哥米線將「五感體驗」進一步升級,運用嶄新科技於自家品牌手機App推出「一碗米線的時間」五感體驗,設計由視覺、嗅覺到味覺的五關小任務:從開動前細看米線的顏色與配料、細聞譚仔、三哥原創獨創湯底的香氣,到用餐途中放下餐具聆聽環境聲音、放慢節奏細嚐口感層次,細心感受「譚仔十級辣度」如何由舌尖一路喚醒身體每一個細胞,再到餐後留意飽嚐美食後的滿足感與身體狀態,透過更專注的細味品嚐方式,練習分辨感官訊號與內在感受,全方位感受最正宗、最地道的「譚仔味」。

誠品五感藝術展《公和荳品》 劉鴛妃 LAU YUEN FAI

誠品五感藝術展《公和荳品》 劉鴛妃 LAU YUEN FAI

牧羊少年咖啡館及 cafe330 推出五感慢食任務

從米線餐桌延伸到咖啡與輕食場景,「330 Day 2026」聯乘牧羊少年咖啡館及新生會旗下社企 cafe330 推出五感慢食任務,把原本一閃即過的食飯時間,變成與自己對話、練習覺察身心狀態的溫柔停頓,提醒大家在繁忙生活中也值得為身心預留一段可以「慢一點」的時間。食客只需於店內登入「330 Day」手機專頁,在用餐前後依照提示,停一停、寫一寫或靜靜想一想當下的心情與狀態,透過這些小小的「中場休息」,把注意力從生活壓力與行程拉回到味道、氣味與身體感受上,在不改變原有飯局安排的前提下,重新連結自己的情緒與需要,讓每一餐都成為照顧身心靈的練習。

誠品五感藝術展 《天星碼頭》 程慧媛 CHING WAI WOON

誠品五感藝術展 《天星碼頭》 程慧媛 CHING WAI WOON

誠品五感藝術展 在書店以藝術與聲音細練身體反應

來到閱讀與藝術的角落,「330 Day 2026」將於 3 月 2 日至 3 月 30 日期間在誠品銅鑼灣店舉辦《感.生活》藝術展,以「視、聽、嗅、味、觸」為主題,展出繪畫培訓發展計劃中復元藝術家的原創作品,邀請讀者在靜謐的書店空間中放慢腳步,透過顏色、線條與細節細看畫面,同步留意自己情緒與身體的細微變化。參與計劃的藝術家經過系統化藝術培訓,讓殘疾及復元人士逐步提升創作與欣賞能力,並透過 gift330 等項目把作品化為生活產品,打造平等、互動的平台,推動藝術與社會的共融交流。展覽亦聯手音樂人及藝術家馮穎琪打造療癒聲音裝置,從歌曲《來回》抽取旋律,讓參加者可按心情調校頻率與速度,系統更會因應心跳及情緒變化調整聲音,讓參加者透過細聽節奏和層次,訓練對聲音與自身反應的敏感度。

誠品五感藝術展 《黃色魚兒請加油》 陳靜雯 CHAN CHING MAN

誠品五感藝術展 《黃色魚兒請加油》 陳靜雯 CHAN CHING MAN

配合展覽,「330 Day」手機專頁亦設有誠品書店專屬任務。參加者只需親臨指定分店,按頁面指示完成簡單步驟,即可解鎖多個只在誠品書店限定的五感小遊戲,例如於店內尋找指定元素、與可愛角色「相遇」、進行圖像與顏色配對等。透過這些互動,參加者能在輕鬆玩樂的過程中,同時練習觀察、記憶與想像,提升專注力與感官靈活度,為整體五感旅程增添誠品限定的集印與小驚喜。

此外,限定活動「用五感回到當下」座談會及靜觀呼吸體驗工作坊將於3 月 8 日舉行,並由新生會臨床心理學家丘宛鑫和音樂人及藝術家馮穎琪主講及帶領。活動將透過呼吸、靜觀與聲音練習,引導參加者在書店空間中重新細心感受內在與外在的變化,於繁忙節奏中重整狀態,體驗回到當下的力量。

誠品五感藝術展 《天空之鏡》程慧媛CHING WAI WOON

誠品五感藝術展 《天空之鏡》程慧媛CHING WAI WOON

新生農場半日生態體驗 走進田野以氣味與觸感重新連結自然

新生會旗下新生農場將在「330 Day 2026」活動期間推出半日生態體驗,帶領參加者走進真實農田,在田埂小路、香草園與種植區之間,透過觀察植物形態與季節氣息,親身感受城市以外截然不同的節奏與空氣。活動以香草氣味、泥土觸感及農作物風味作為起點,設計一系列簡短的嗅覺、味覺及觸覺小任務,讓參加者在聞、嚐、觸的過程中,留意身體反應與當下感受。

體驗適合家庭、學校及企業團隊參與,透過團隊合作、小組分享及簡易記錄練習,讓不同年齡及背景的參加者都能在輕鬆氣氛下運用五感認識自己與身處環境,將「親近大自然」由單純郊遊,提升為一趟兼具生態學習與身心調適的田野體驗。

壓軸活動「五感生活祭」以城市情緒告白為《感.生活》旅程劃下句號

作為「330 Day 2026」《感.生活》的重點活動之一,「五感生活祭」將於 2026 年 3 月 28 至 29 日於港鐵商場圍方舉行,透過多個五感主題互動攤位,將整個三月分散於城市各處的感官體驗匯聚同場,讓市民在一個空間內再走一遍屬於自己的《感.生活》路線。參加者可於現場完成一系列趣味任務,邊玩邊打卡,在遊戲化體驗中回望過去一個月的觀察、觸動與轉變,感受感官細節如何影響情緒與狀態。

3 月 29 日舉行的閉幕典禮將以充滿儀式感的方式壓軸登場,為今年《感.生活》城市五感旅程作總結,同時透過分享與互動,呈現一封屬於全城的「情緒告白」,為市民在日常生活中延續對感官訊號與內在感受,展開新篇章。

新生會:以五感訓練與覺察推動全民精神健康

「330 Day 2026」《感.生活》是一項橫跨整個三月的城市共同行動,透過視覺、聽覺、嗅覺、味覺與觸覺的五感體驗,引導市民在熟悉的生活場景中主動觀察周遭變化與內在感受,培養有意識地覺察日常的習慣,讓「感受」真正融入生活。 今年主題概念由「微休、細感、再連結」延伸為「以細緻感知帶動連結」,強調透過「日常、可行、短時間」的五感訓練,協助市民提升對壓力與情緒起伏的敏感度,從而更及早調節及尋求支援。同時,新生會亦鼓勵大家每日進行。「小休息」,長遠有助身心放鬆、強化個人情緒復元能力,並為整個城市建立更穩健的情緒防護。

你 或 有 興 趣 的 文 章