Skip to Content Facebook Feature Image

倒閉潮殺到 5%失業率一啲都唔出奇

博客文章

倒閉潮殺到 5%失業率一啲都唔出奇
博客文章

博客文章

倒閉潮殺到 5%失業率一啲都唔出奇

2019年11月29日 12:52 最後更新:13:02

昨日香港航空延遲發放11月工資的消息,震動商界,雖然大家都估到因為修例風波觸發的失業倒潮快將殺到,雖然大家都知港航缺水,但估不到惡化得這麼快。

香港航空。(資料圖片)

香港航空。(資料圖片)

港航最新計劃為最遲在下月6日前發放薪金。另外,繼明年2月停飛洛杉磯後,市傳港航將停飛來往溫哥華國際機場的HX080及HX081航班,暫定於下月2日開始。若然屬實,港航所有美洲長途線均會停飛。

一場風波,先衝擊財政較弱的公司,然後會一波波擴散出去,裁員減薪倒閉潮快速殺到,失業率將會高升。本港8至10月失業率已升至3.1%,政府高層一直追踪來年失業率,據政府經濟顧問對內的初步推算,若經濟狀况無改善,明年失業率有可能升至5%,估計有近20萬人失業。消息指關鍵是私人消費,若私人消費急跌,失業率就會飈升。

政府一直在研究推出第四輪「撐企業、保就業」措施,之前一度傳聞會在區選前推出,後來似乎押後了,但政府的措施即使推出,只是減痛措施,對減少失業無大幫助。




Ariel

** 博客文章文責自負,不代表本公司立場 **

早前流出香港中學通識教育書籍內容,原來一直散播激進言論,令眾多家長感到相當驚訝。近日爆出香港神託會培基小學小二英文工作紙,內容相當政治化。

培基小學小二英文工作紙。

培基小學小二英文工作紙。

這份在11月23日的小二班工作紙中提到,有兩條河流的自白。

A河流説,我是在美國黃石國家公園,此公園在1982年3月1日成立,我每天都很開心,花草生長在我的兩旁,他們看起來美麗及健康,人們都友善對待我,沒有人騷擾我,間中有動物口渴時,會來探訪我,我無時無刻都是像水晶般清澈。

B河流説,我是在中國,不要靠近我,因為我非常污穢惡臭,人們從不保護我,他們將垃圾及廢水給我,我的水是黑色的,你可以想像我是如何失望,樹木及花草飲了我的水後全部死亡,動物遠離我,我正在邁向死亡中,請你救救我。

有家長看過之後,覺得內容偏頗,於是向校方反映,為何簡單的小二英文工作紙,竟然會出現如此爭議的政治問題?

翻查資料,培基書院早在1960年代,以設立在徙置區的屋頂學校為起步,現時已發展成為擁有多達六間中小學及幼稚園的辦學團體,學校分布在沙田、鑽石山、屯門、將軍澳及馬鞍山區。

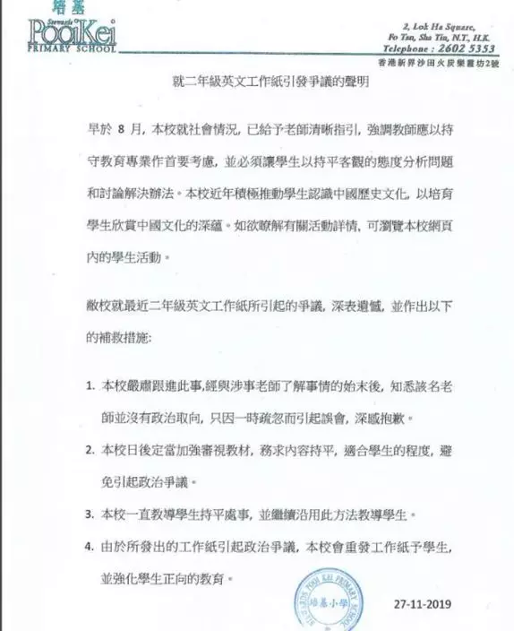
學校聲明

學校聲明

後來培基校方發了聲明。內容提到:早於八月,學校已就社會情況,給予老師清晰指引,強調教師應以持守教育專業作首要考慮,並必須讓學生以持平客觀的態度分析問題和討論解決辦法。學校近年積極推動學生認識中國歷史文化,以培育學生欣賞中國文化的深蘊。

就最近二年級英文工作紙所引起的爭議,深表遺憾,並作出以下的補救措施:
1. 本校嚴肅跟進此事,經與涉事老師了解事情的始末後,知悉該名老師並沒有政治取向,只因一時疏忽而引起誤會,深感抱歉。
2. 本校日後定當加強審視教材,務求內容持平,適合學生的程度,避免引起政治質疑。
3. 本校一直教導學生持平處事,並繼續沿用此方法教導學生。
4. 由於所發出的工作紙引起政治爭議,本校會重發工作紙予學生,並強化學生正向的教育。

聞說此事已驚動教統局,教統局應會再跟進。

你 或 有 興 趣 的 文 章