Skip to Content Facebook Feature Image

江蘇90個高速公路收費站出口或入口暫時關閉

博客文章

江蘇90個高速公路收費站出口或入口暫時關閉
博客文章

博客文章

江蘇90個高速公路收費站出口或入口暫時關閉

2021年08月06日 19:56

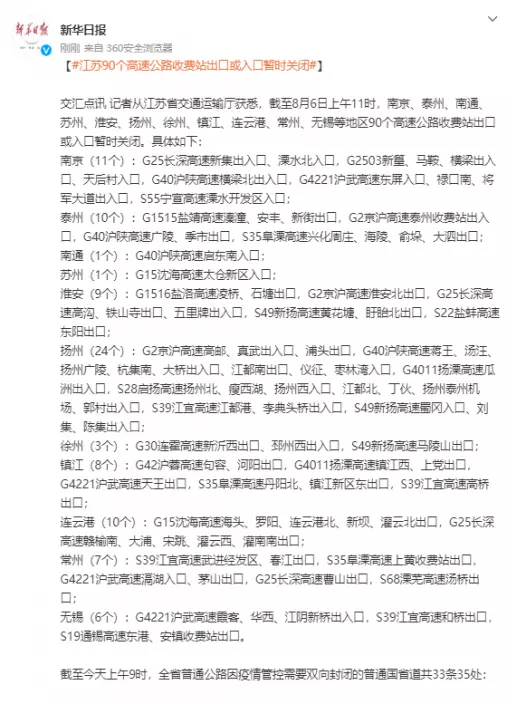
記者從江蘇省交通運輸廳獲悉,截至8月6日上午11時,南京、泰州、南通、蘇州、淮安、揚州、徐州、鎮江、連雲港、常州、無錫等地區90個高速公路收費站出口或入口暫時關閉。具體如下:

南京(11個):G25長深高速新集出入口、溧水北入口,G2503新篁、馬鞍、橫樑出入口、天后村入口,G40滬陝高速橫樑北出入口,G4221滬武高速東屏入口、祿口南、將軍大道出入口,S55寧宣高速溧水開發區入口;

泰州(10個):G1515鹽靖高速溱潼、安豐、新街出口,G2京滬高速泰州收費站出入口,G40滬陝高速廣陵、季市出口,S35阜溧高速興化周庄、海陵、俞垛、大泗出口;

南通(1個):G40滬陝高速啟東南入口;

蘇州(1個):G15瀋海高速太倉新區入口;

淮安(9個):G1516鹽洛高速凌橋、石塘出口,G2京滬高速淮安北出口,G25長深高速高溝、鐵山寺出口、五里牌出入口,S49新揚高速黃花塘、盱眙北出口,S22鹽蚌高速東陽出口;

揚州(24個):G2京滬高速高郵、真武出入口、浦頭出口,G40滬陝高速蔣王、湯汪、揚州廣陵、杭集南、大橋出入口、江都南出口、儀征、棗林灣入口,G4011揚溧高速瓜洲出入口,S28啟揚高速揚州北、瘦西湖、揚州西入口、江都北、丁伙、揚州泰州機場、郭村出入口,S39江宜高速江都港、李典頭橋出入口,S49新揚高速蜀岡入口、劉集、陳集出入口;

徐州(3個):G30連霍高速新沂西出口、邳州西出入口,S49新揚高速馬陵山出口;

鎮江(8個):G42滬蓉高速句容、河陽出口,G4011揚溧高速鎮江西、上黨出口,G4221滬武高速天王出口,S35阜溧高速丹陽北、鎮江新區東出口,S39江宜高速高橋出口;

連雲港(10個):G15瀋海高速海頭、羅陽、連雲港北、新壩、灌雲北出口,G25長深高速贛榆南、大浦、宋跳、灌雲西、灌南南出口;

常州(7個):S39江宜高速武進經發區、春江出口,S35阜溧高速上黃收費站出口,G4221滬武高速滆湖入口、茅山出口,G25長深高速曹山出口,S68溧蕪高速湯橋出口;

無錫(6個):G4221滬武高速霞客、華西、江陰新橋出入口,S39江宜高速和橋出口,S19通錫高速東港、安鎮收費站出口。

截至今天上午9時,全省普通公路因疫情管控需要雙向封閉的普通國省道共33條35處:

南京11條:

江寧G235新海線寧高新通道段K405 621路口雙向封閉

江寧S002與S204寧高線 K52 800交界路口往湖熟方向雙向封閉,

江寧S002與將軍大道路口,往祿口方向雙向封閉,

江寧S126寧丹線K41 097安徽交界處,雙向封閉,

江寧S204與S002交界路口,往祿口方向雙向封閉,

江寧S204寧高線K16 700下行封閉。

江寧S204寧高線K15 200奧斯博恩段雙向封閉(上行留有一個出口)。

江寧S243 K82 600-86 100雙向封閉。

江寧S340與將軍大道路口往祿口方向雙向封閉

溧水S243 K76 850溧水開發區匝道雙嚮往新淮大道方向下匝道口封閉。

溧水S243 K79 200雙嚮往S204方向下匝道口封閉。

揚州12條:

G345 K356 850與儀征交界處、

G328 K305杭集出入口、

G328 K302江都出入口、

S611 K7 600與邗江交界處、

S125 K43 900與儀征交界處、

S418 K1 100、

S356 K273 100、

S356 K307 200、

S243 K0 300瓜洲北、

S356 K272 200江都邗江交界、

S353 K151 428與邗江交界處、

S331 K100 270 (鹽城設置,鹽城與揚州交界處)

泰州4條:

G344公路K135 400興化市千垛鎮與揚州高郵市交界處、

G345公路K271 510高港大橋(與揚州交界)、

S351公路K116興化市開發區與揚州高郵市交界處、

S352公路K101 100興化市陳堡鎮與揚州江都區交界處

淮安2條:

S348 K196 500往洪澤城區方向、

S350與S247交叉口的S350往洪澤方向

無錫4條:

無錫江陰S122(K178 700)無錫蘇州交界

S259(K15 180)無錫蘇州交界

S259 ( K32)華士分隔點

S443(K4 300)華士分隔點雙向封閉

新華日報·交匯點記者梅劍飛

 

 




神州快訊

** 博客文章文責自負,不代表本公司立場 **

往下看更多文章

俠客島:「飯圈」要黃?該!

 

最近,「飯圈」再次被相關部門重拳監管——

國家廣電總局下發通知,對網路綜藝節目開展專項排查整治,要求嚴控「偶像養成類」節目,對投票環節設置、追星炒星傾向、“流量至上”及拜金主義畸形價值觀、“水軍”與“黑粉”治理、壓實制播機構主體責任等行為,提出明確的監管意見。

「偶像養成」為啥被納入監管視野?因為其背後有資本操作、圈層控制、文化影響,更有深陷其中的大批青少年。

飯圈(圖源:澎湃新聞)

很多人的青春期都有過追星經歷。但以前的追星,大多停留在消費明星作品的階段。自從「偶像養成」的玩法傳入國內後,追星邏輯就變了。

所謂「養成」,就是粉絲親眼看著偶像成長。核心邏輯是,偶像能有多紅,不再取決於他們的作品有多好,而取決於“粉絲有多努力”。

為啥?因為這些偶像大多出道於養成類選秀節目,誰能脫穎而出、誰站「C位」,關鍵看誰的粉絲投票多。於是,為了讓自己心儀的偶像出道,粉絲們要努力投票、打榜、應援。當然,這得結成組織嚴密的團體,花真金白銀。

這還不算完。這些偶像從選秀節目出道後,其商業價值、曝光機會,依然取決於流量大小。為給偶像增加流量,粉絲集資購買偶像的「作品」(有人甚至一買就是幾千幾萬套專輯),積極轉發代言產品連結,夜以繼日為偶像刷數據、保“咖位”。

是不是很奇怪?以前誰紅不紅,炒作當然是一方面,但核心仍在於作品優秀與否。現在呢?出道靠粉絲投票,日常靠粉絲街拍跟拍刷存在感,出了「作品」也是粉絲去買單——那偶像幹啥?

擱在以前,想這麼玩也很難,是技術進步改寫了造星的運作方法。在國內,最早的粉絲投票這套玩法就是「超級女聲」,但那時頂多是掏錢發短訊;而依託互聯網的榜單、轉發量、熱搜指數等數據,可以使偶像的「人氣」被精準量化。

所以,「人氣」等同於榜單、轉發量、熱搜指數,而不是作品的傳播力、辨識度、好評率。但這些數據又很有用,可以讓「人氣」轉化為商業價值,因為,無論是廣告、代言還是資本投資的影視劇、綜藝,都會找數據好看的人傾注資源。

有業內人士透露,推一個藝人,培訓要3到4年,孵化走向市場需要一兩年,五六年間投入4000萬元至5000萬元不等。有機構統計,2020年,中國偶像產業總規模或超1300億元,其中影視、綜藝、廣告代言、明星周邊衍生品等外衍產業規模達到855億元。

在利益驅動下,粉絲不再是以往文藝、娛樂作品的消費者,而成了「數據女工」。他們日常乾的事,不是討論誰的歌唱得好、誰的影視劇作品更棒,而是每天定點簽到、轉發、投票、打榜、控評、反黑。

有粉絲向偶像表白:「喜歡你3年,陪你被全網嘲、全網黑,給你打榜、熬夜、做數據。你給了我力量,你是我生活中的光。」

飯圈亂象(圖源:人民日報)

說到底,現在這種流水線批量製造的偶像,是資本、流量合力打造的「產品」。這並非矮化或物化偶像,在造星產業鏈中,他們實質上處於被支配地位。

偶像或「愛豆」(idol的音譯)是日韓娛樂圈的舶來品。自上世紀90年代以來,在韓國三大娛樂公司的包裝下,H.O.T。、東方神起、Super Junior、少女時代等男團女團橫掃亞洲,被人稱為“日潮”“韓流”。團體成員中,不少自青少年時代便成為練習生,經過高強度訓練、商業化包裝後出道。

這種批量造星模式給了中國造星公司靈感。2013年至今,國內陸續推出不少本土青少年偶像組合,成員最小十三四歲,大的不過十七八歲。早期青少年團體注重精耕細作、打響品牌,嗅到商業價值後,不少造星公司開始批量化招募練習生。與日韓的高強度培養模式不同,不少中國造星公司找到了「炒作話題」這條捷徑。因為中國網民基數大,社交媒體發達,動不動就有上億流量,讓日韓望塵莫及。

於是就出現了如此怪事:一些中國產的「愛豆」唱歌跑調、演戲面癱、跳舞亂甩,演藝基本功很差,卻還是能靠有話題、有流量而出名,甚至出大名。被資本推動的大規模生產,使「愛豆」們素質參差不齊,有的連加減乘除都卡殼,成了“九年義務教育的漏網之魚”。

所以,有人質疑,小學生、初中生等未成年人參選受訓,合同怎麼簽?又是訓練又是商演,不影響義務教育學業嗎?但現實是,部分經紀公司會找門路將「愛豆」運作進名校,且不影響「愛豆」出道、接商演,對一些學校來說,名人入學也是品牌宣傳。受此影響,不少家長和青少年趨之若鶩。

韓國偶像團體(圖源:網路)

伴隨浮躁的資本造星運動,野蠻生長的「飯圈」也是亂象頻出。

2018年至今,隨著《偶像練習生》《創造101》等選秀類綜藝的爆火,一批年輕的「素人」成為偶像,一批偶像團體紛紛冒出來。蘿蔔青菜各有所愛,粉絲則迅速集結成不同陣營。

他們忠實於自家「愛豆」。不僅大把真金白銀支持,還在「愛豆」遭遇負面評論時下場控評——「飯圈」稱作“反黑”。有資深粉絲透露,“反黑”是有組織的罵戰,互噴髒話不過是低劣手段;放出捕風捉影的黑料、適當地“傷害”以激發粉絲對偶像的同情心和保護欲,才是高段位做法。

粉絲中的組織者「粉頭」則不斷對粉絲進行洗腦控制。有「粉頭」自曝,如果網上曝出某偶像的醜聞,在判定真假前,「粉頭」會立即封鎖消息,第一時間號召核心死忠粉絲瘋狂舉報(即便自知爆料為真)。「飯圈」成了“信息繭房”:普通粉絲接觸到的都是被篩選後的信息。

久而久之,粉絲甚至會對偶像產生迷信崇拜:偶像的一切行為都是對的,關於偶像的一切醜聞都是刻意抹黑。追偶像追到如此是非不分的地步,實在可悲!

而另外一種風險則是非法集資。「粉頭」們以“你們做得還不夠好”“我們投入的愛和精力不如別家,這才導致哥哥落榜”“妹妹已經淪為洗腳婢了”等話術,刺激普通粉絲瘋狂投入精力和財力,為偶像應援,有的一次應援集資甚至達到上千萬元。因為集資缺少監管,一些「粉頭」就明目張胆挪用集資款、做假賬、奢侈消費。

今年以來,「飯圈」問題的新聞頻現。例如選秀節目《青春有你3》規定,要投票,就得購買指定乳製品並開蓋掃碼。於是,整車整箱的牛奶在開蓋掃碼投票後被倒入溝渠,造成極大浪費,引發社會廣泛批評。更不用說最近吳亦凡被刑拘後,一些粉絲居然還想“劫法場”這種荒唐舉動了。

起初,偶像走紅是因為滿足了粉絲的自我認同和情感投射,但「飯圈」文化中出現的精神控制、喧鬧罵戰、氪金消費、娛圈爭鬥等亂象,讓這一切變了味、過了界,甚至挑戰了道德和法律的底線。尤其是粉絲中有不少未成年人,價值觀、判斷力還不成熟,過早沉淪於偶像養成的銷金窟、迷幻影中,到頭來不過是“一場遊戲一場夢”。

文/雲中歌、山形秋