Skip to Content Facebook Feature Image

反暴熱線升級反恐 賞金最高80萬 鼓勵市民舉報潛伏社區極端分子

博客文章

反暴熱線升級反恐 賞金最高80萬 鼓勵市民舉報潛伏社區極端分子
博客文章

博客文章

反暴熱線升級反恐 賞金最高80萬 鼓勵市民舉報潛伏社區極端分子

2022年06月07日 17:29 最後更新:17:32

警方明起(6月8日)推出「反恐舉報熱線63666999」,並設賞金鼓勵市民提供涉恐涉暴罪案綫索,推廣「全民反恐,見疑即報」的策略。

警方推出反恐舉報熱線。

警方推出反恐舉報熱線。

這條熱線是原有的「反暴力報料熱綫」升級版,會由跨部門反恐專責組負責管理,以提升跨部門情報協作效益。市民一旦發現非緊急懷疑涉恐涉暴活動,可即時發送短訊至63-666-999或微信賬號「CT-hotline」。

報料市民有機會獲得最高80萬元的賞金。

報料市民有機會獲得最高80萬元的賞金。

市民的舉報若對偵查涉恐罪案有關鍵性協助,專責組會在案件完成檢控後,參考警方現有賞金機制,並根據案件的嚴重性、提供訊息的關鍵性,向報料市民發放賞金,最高可達80萬元。

《香港國安法》生效後,本港治安大致回穩,但潛藏社區的危機並未完全解除。警方發現,本地極端分子的活動轉趨隱藏和地下化,仍然對市民的人身安全構成潛在威脅,例如警方日前就破獲了一起公屋設實驗室製炸彈案。

據了解,警方在調查這單案件的時候,正是根據激進分子在網上發布的煽動言論進行追查,並於5月23日於黃大仙某公屋單位拘捕一名男子,在單位中檢獲大批可製成TATP及HMTD爆炸品的化學物,相關爆炸品即使小量,已可造成嚴重死傷。

該名報稱任電腦技工的31歲男子被控一項企圖製造爆炸品罪,案件押至7月20日再訊,以待警方調查及政府化驗報告。被告申請保釋被拒,須還押候訊。

警方根據網上線索,最終破獲的這單大案,都幾得人驚,真正係「可疑嘅人和事隨時喺你身邊出現」。

如今警方就推出專門的熱線,大規模宣傳全民反恐,大家如果在日常生活中提高警覺,留意網上及左鄰右舍的可疑情況,及時舉報,相信是阻止恐襲最有效的方法之一。




Ariel

** 博客文章文責自負,不代表本公司立場 **

Tags:

國安法

繼早前旗下南海控股傳出陷入財困,網媒《香港01》創辦人于品海近日再遭建銀國際入稟追討3億7887萬元。

于品海。資料圖片

于品海。資料圖片

建銀國際上周五入稟高等法院指,它購買于品海間接全資擁有的Pippen Limited債券後,該公司未能屆期支付到期報酬3億8400萬港元,到期日後只分期償還共3716萬元,故入稟向Pippen Limited、債券擔保人大地控股及于品海,追討近3億7887萬餘下欠債與有關利息。

原告為建銀國際海外有限公司,三名被告依次為Pippen Limited,大地控股有限公司及于品海。根據南海控股有限公司的公開文件顯示,于品海透過大地控股有限公司間接全資擁有Pippen Limited。

入稟狀指建銀在2017年購入Pippen Limited債券,債券擔保人為大地控股有限公司及于品海,條款指出Pippen Limited須於2021年3月24日向建銀支付到期報酬3億8400萬港元,但Pippen Limited屆期不能償還債務,在2021年6月至2022年3月共償還近3716萬元。建銀遂入稟要求三名被告支付近3億7887萬餘款與有關利息。

于品海旗下公司似乎近期均出現財困問題,其出任主席的《香港01》母企南海控股,由於賬目問題於4月1日起停牌,此前更發盈警,至今還未復牌。

南海控股主要從事內地院線及房地產開發業務。旗下做房地產的半島置業,今年5月30日還發出通告,宣布員工需全部停工待崗半年。

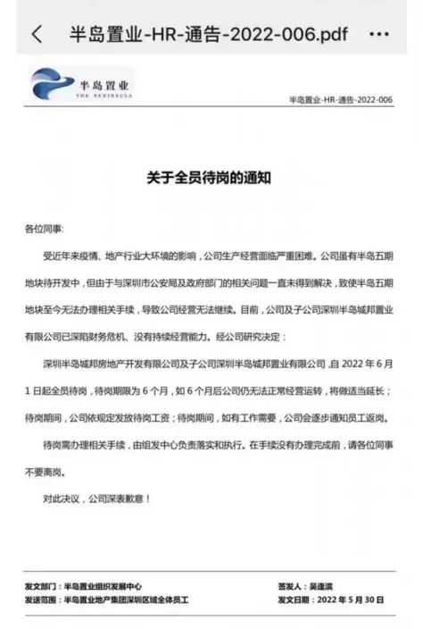
南海控股旗下半島置業近日發布的《關於全員待崗的通知》。

南海控股旗下半島置業近日發布的《關於全員待崗的通知》。

半島置業是在深圳的地產發展商,在公司發布的內部通告中寫到,受近年來疫情、地產行業大環境的影響,公司生產經營面臨嚴重困難。另一方面,由於與深圳市公安局及政府部門的問題一直未得到解決,令待開發的半島五期地皮至今無法辦理相關手續,導致公司經營無法繼續。目前,公司及子公司深圳半島城邦置業有限公司已深陷財務危機,沒有持續經營能力,故決定6月1日起公司全員待崗,期限為6個月,若6個月後仍無法正常經營運轉,將做適當延長;待崗期間,公司依照規定發放待崗工資;如有工作需要,公司會逐步通知員工返崗。待崗需辦理相關手續,在未完成辦理前,員工不能離崗。

幾件事情加埋睇來,似乎因私人公司再被建銀國際入稟追3.7億元的于品海,都有財政困難啦。

你 或 有 興 趣 的 文 章