Skip to Content Facebook Feature Image

內地補習社「摘星教育」:僅代理崇正中學招生 並無於崇正舉辦課程

社會事

內地補習社「摘星教育」:僅代理崇正中學招生 並無於崇正舉辦課程
社會事

社會事

內地補習社「摘星教育」:僅代理崇正中學招生 並無於崇正舉辦課程

2025年08月08日 13:07 最後更新:14:47

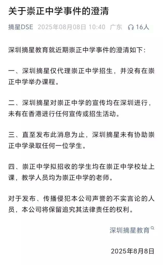
有報道指,深圳補習機構「摘星教育」聲稱與本港私校崇正中學合辦中學文憑試DSE課程,涉嫌違反教育局規定。「摘星教育」發聲明表示,深圳摘星僅代理崇正中學招生,並無在崇正中學舉辦課程,崇正中學擬招收的學生均在崇正中學校址上課,教學人員都是崇正的老師。

摘星教育。微信截圖

摘星教育。微信截圖

聲明又說,有關宣傳均在深圳進行,並未有香港進行任何宣傳或招生活動。至今深圳摘星未有協助崇正中學錄取任何一名學生。

教育局。

教育局。

教育局星期四回覆查詢表示,並無接獲「摘星」於「崇正中學」營辦學校或開辦教育課程的申請,勸喻家長及學生如有懷疑應向教育局查詢,切勿上當,誤信可以「假學生」身分符合居港規定,如有違法定當轉交執法機構跟進。

局方表示,就「摘星」在未有獲批註冊成為學校之前,以其名義就提供教育課程進行招生,教育局正採取適當的執法行動,並已聯絡崇正中學的負責人要求交代事件。如發現學校有任何違法行為,教育局定必嚴肅處理,以保障學生福祉。

教育局暫停私校崇正中學營辦,涉及內地補習社「摘星教育」懷疑「借殼辦學」。

摘星學校。網上圖片

摘星學校。網上圖片

選委界立法會議員、教聯會的鄧飛在電台節目指出,學校與其他機構合辦課程本身並非問題,但註冊地址在崇正,辦學主體就必須是崇正中學,其他合作機構只能是輔助性質,現時問題在於崇正中學究竟誰人主導,質疑運作混亂,而且「摘星教育」的廣告和聲明的前後說法不盡相同,涉嫌有違教育條例。

鄧飛。資料圖片

鄧飛。資料圖片

教育局早前收緊資助專上課程申請門檻,各項人才計劃的子女須居港滿兩年,才能申請資助學額。鄧飛表示,有些人才計劃的家長擔心未能為子女找到學位或插班,有非本地機構藉此「販賣焦慮」以宣傳課程。

摘星教育

摘星教育

鄧飛認為家長為子女報讀課程前,除了要小心,教育局應發出學校與境外教育機構合辦課程發出清晰指引,讓學校及家長留意。

你 或 有 興 趣 的 文 章