Skip to Content Facebook Feature Image

理大與西安交通大學宣布共建愛國主義教育基地 簽備忘錄構建長效合作機制

社會事

理大與西安交通大學宣布共建愛國主義教育基地  簽備忘錄構建長效合作機制
社會事

社會事

理大與西安交通大學宣布共建愛國主義教育基地 簽備忘錄構建長效合作機制

2025年12月10日 19:39 最後更新:20:07

香港理工大學與西安交通大學日前宣布合作共建「香港理工大學愛國主義教育基地」,11月底在西安舉行揭牌儀式,兩校校長之後簽署合作備忘錄,構建長效合作機制。

香港理工大學FB

香港理工大學FB

理大校董會主席林大輝表示,基地通過課程設計和多元活動,讓師生進一步了解中華文化,國家在現代百年的奮鬥,以及新時代的輝煌成就,提升師生對國家的認同感、自豪感和歸屬感,助力他們更好融入國家發展大局,為中華民族偉大復興與國家富強、貢獻力量。

林大輝。香港理工大學FB

林大輝。香港理工大學FB

理大表示,作為首間於內地設立愛國主義教育示範基地的香港高校,將與西安交大資源共享、優勢互補。基地將深度融入愛國主義科研文化,以國家戰略需求為導向,凝聚理大與西安交大雙方優勢,例如在人工智能、半導體及新材料等前沿領域深化科研協作。

香港理工大學FB

香港理工大學FB

理大提到,基地建設獲中央、特區與地方政府三方支持,不但為基地長遠發展提供堅強後盾,亦為香港與內地青年搭建互學互鑒的橋樑,正積極籌辦首個學生代表團,計劃於明年春季赴西安參訪基地,並與當地師生和企業在科技創新、體育及文藝等範疇進行交流,從而拓闊視野,加深對國家發展的認識。

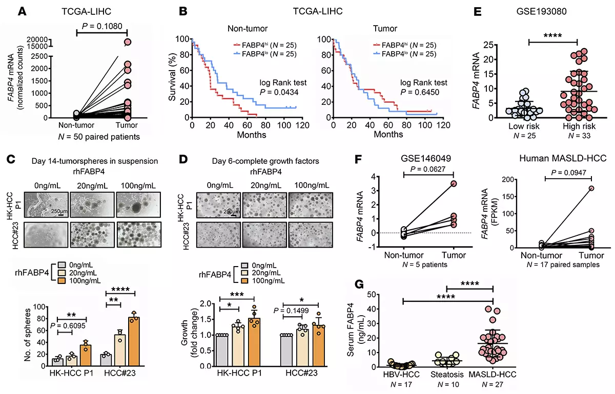
肝癌是全球三大最致命癌症之一,而與代謝功能障礙有關的肝癌近年愈見普遍。香港理工大學(理大)的研究團隊發現了一種由脂肪細胞分泌、能促進癌症生長的蛋白質,並成功研發可中和該蛋白質的新型抗體,在抑制肝癌進展方面取得重要進展,研究成果已發表於國際期刊《臨床研究雜誌》(Journal of Clinical Investigation)

理大應用生物及化學科技學系副系主任及教授李建華教授及其研究團隊研發針對脂肪細胞分泌蛋白 FABP4 的新型抗體,為代謝相關肝癌治療開闢新方向。圖片三李 建 華 教 授 及 其 研 究 團 隊 發現,脂肪肝患者血清中 FABP4濃度顯著升高,證實其促進肝癌生長的關鍵作用。

理大應用生物及化學科技學系副系主任及教授李建華教授及其研究團隊研發針對脂肪細胞分泌蛋白 FABP4 的新型抗體,為代謝相關肝癌治療開闢新方向。圖片三李 建 華 教 授 及 其 研 究 團 隊 發現,脂肪肝患者血清中 FABP4濃度顯著升高,證實其促進肝癌生長的關鍵作用。

代謝功能障礙相關脂肪肝病(MASLD,俗稱「脂肪肝」)現已影響全球約四分之一的人口,是引發肝癌的重要風險因素之一。患者的脂肪細胞會引發胰島素阻抗及慢性炎症,並導致肝臟內過量脂肪積累,最終損害肝臟功能,甚至演變成肝癌。然而,目前針對脂肪肝所致肝癌的治療選擇有限,現有免疫療法的療效亦未如理想。

理大應用生物及化學科技學系副系主任及教授李建華教授及其研究團隊的一項突破性研究發現,脂肪細胞分泌的一種名為「脂肪酸結合蛋白 4」(FABP4)的蛋白質,是促進腫瘤快速生長的關鍵。透過質譜分析,團隊確認脂肪肝引發肝癌患者的血清中,FABP4 濃度均顯著升高。進一步研究顯示,FABP4 會啟動細胞內一連串促進增殖的訊號機制,令癌細胞加速增殖與生長。

李建華教授及其研究團隊發現,脂肪肝患者血清中FABP4濃度顯著升高,證實其促進肝癌生長的關鍵作用。

李建華教授及其研究團隊發現,脂肪肝患者血清中FABP4濃度顯著升高,證實其促進肝癌生長的關鍵作用。

李教授的團隊成功研發了一種能夠中和 FABP4 的「單克隆抗體」,該抗體有效抑制 FABP4 驅動癌症幹細胞的增殖,同時增強免疫細胞對抗癌症。李教授表示:「這種針對 FABP4 的中和抗體,在抑制腫瘤生長和激活免疫細胞方面展現巨大潛力,可為現有的免疫治療提供輔助策略。我們的研究結果顯示,干預脂肪細胞分泌的 FABP4,有望成為治療脂肪肝誘發肝癌的新方法。」

李教授續指,深入了解脂肪組織分泌的 FABP4 對肝癌細胞的影響,有助闡明肝癌的發病機制,特別是在肥胖者身上。針對相關訊號通路進行干預,可為對抗這種惡性疾病提供有效方法。

李教授相信, 隨著這項基於脂肪細胞分泌物的免疫方案日漸成熟,未來有望為「脂肪肝」病患者帶來更多治療選擇。他指:「若能於臨床層面驗證其療效,將為不少相關患者帶來新希望。」

理大應用生物及化學科技學系副系主任及教授李建華教授及其研究團隊研發針對脂肪細胞分泌蛋白 FABP4 的新型抗體,為代謝相關肝癌治療開闢新方向。圖片三李 建 華 教 授 及 其 研 究 團 隊 發現,脂肪肝患者血清中 FABP4濃度顯著升高,證實其促進肝癌生長的關鍵作用。

理大應用生物及化學科技學系副系主任及教授李建華教授及其研究團隊研發針對脂肪細胞分泌蛋白 FABP4 的新型抗體,為代謝相關肝癌治療開闢新方向。圖片三李 建 華 教 授 及 其 研 究 團 隊 發現,脂肪肝患者血清中 FABP4濃度顯著升高,證實其促進肝癌生長的關鍵作用。

是項研究由中華人民共和國香港特別行政區政府創新科技署的創新及科技基金資助。目前,理大已就所研發的抗體申請了非臨時專利,並正持續提升其結合親和力,以促進未來臨床應用。

你 或 有 興 趣 的 文 章