廣州鐵路建設又有大動作
未來,出省10條通道四通八達1小時直連大灣區市內續建、新開工線路14條出行更便捷了
近日,廣州市交通運輸局正式印發《廣州市交通運輸「十四五」規劃》(以下簡稱《規劃》)。
鐵路建設方面,《規劃》計劃全面強化廣州在國家鐵路網中的地位,實施鐵路樞紐能級提升工程,暢通國際通道,打造聯通全國、輻射東南亞,銜接歐亞大陸的世界級鐵路樞紐和粵港澳大灣區鐵路中心。
//「十四五」期間這樣建//
在出省鐵路通道上,廣州現今的北部通道接近飽和,東西向通道標準不高,對外輻射能力不足。市內現狀高鐵未進中心區,廣州南站發送能力日趨飽和,市域高鐵樞紐功能有待增強。
「十四五」期間,廣州將通過北向擴容、東西貫通、南向融合、高鐵進城來解決上述問題。
北向擴容,即推動建設廣清永高鐵、貴廣高鐵聯絡線,推進貴廣高鐵提質工程,擴充粵港澳大灣區北行通道容量。
東西貫通,指加快建設廣汕高鐵、廣湛高鐵、深江鐵路,研究推進建設廣河高鐵,支撐全省構建「一核一帶一區」新格局。
南向融合,將推動建設廣州至珠海(澳門)高鐵,謀劃廣深高鐵新通道,配合國家研究推進超大城市間高速磁懸浮通道佈局及實驗線建設,強化廣深雙城聯動,提升與大灣區東西極點互通水平。
//出省通道增至10條//
通過上述項目,廣州未來將形成10條出省通道格局,實現1小時直連大灣區、2小時互通省內、3小時互達泛珠三角、5小時聯通長三角和成渝地區雙城經濟圈。
//高鐵進城//
廣州擬加快推進廣州至廣州南聯絡線、廣州東至新塘五六線、廣州至廣州東三四線等線路建設,引高鐵進中心區,提升中心區鐵路通道能力,強化區域樞紐互聯互通。
在項目計劃表中,廣州至廣州南聯絡線建設年限計劃在2021-2024年,按200公里/小時標準建設,根據國家發改委將中國高鐵定義為時速200公里及以上標準的新線或既有線鐵路,廣州的高鐵進城有望在2024年實現。
另一條按250公里/小時標準建設的廣州東至新塘五六線,則有望在2025年完工。
多條高鐵交會處往往形成鐵路站場樞紐。在鐵路樞紐佈局上,這份《規劃》再次強調廣州要構建「多站佈局、多點到發,客內貨外、互聯互通」客運樞紐格局。
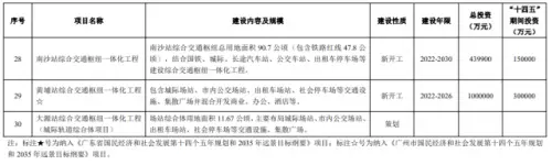
多站佈局,廣州將建成白雲站,並升級廣州站、廣州東站,構建起「三站一體」緊密聯動的中心城區組合樞紐,從而提升中心區鐵路樞紐整體服務能力。
同時,新建魚珠站、增城站、白雲機場站,擴建廣州北站為北部重要樞紐客站,加強對重點地區的樞紐服務支撐,南沙鐵路樞紐地位有望進一步提升,並推動南沙建設區域綜合交通中心。
//廣州地鐵策劃9條新線//
根據規劃,至「十四五」期末,廣州城市軌道通(地鐵+有軌電車)車裏程超過900公里,其中地鐵通車裏程力爭達到860公里以上。
除了續建11條地鐵以外,值得注意的是:
新開工的地鐵線路有3條
分別是八號線北延段、八號線東延段、八號線北延段拆解線(軌道交通二十四號線)。
策劃的地鐵線路有9條
分別是二十二號線南延線、六號線東延線、十號線東延線、十九號線一期、十五號線一期、十六號線一期、廣佛線東延線、二十六號線一期以及三十七號線一期。
規劃透露了9條策劃新線的走向:
9條策劃的新線共計245.7公里。為何目前只是策劃?「十四五」期間是否可能動工?這取決於廣州第四期地鐵建設規劃何時可以獲得國務院批複。
根據廣州市發改委在官方網站對市民諮詢的答覆,廣州市暫不符合申報新一輪地鐵建設規劃的條件,需要在2023年或者本輪地鐵建設總投資完成70%以上方可開展第四期建設規劃報批工作。
9條新線包括2條高速地鐵2條快速地鐵、5條普速地鐵具體經過哪些地方?一起來看看!(上下滑動了解)
高速地鐵
22號線南延線
(番禺廣場-東莞長安步行街,58.5公里)
22號線南延線是「十四五」規劃的策劃地鐵新線中,排行第一順位的線路。雖然中途站點沒有公佈,但線路大致走向此前已多次曝光,由番禺廣場南下,經過南沙客運港,過江進入東莞,至長安步行街,全長58.5公里。未來,還計劃延伸對接深圳地鐵。
目前,22號線正在建設芳村至番禺廣場段,全長30.8公里,其中,首通段(陳頭崗-番禺廣場)長18.2公里,已移交運營調試。以城際身份獲批的芳村至白雲機場段(俗稱22號線北延段),即將開工建設,全長39公里。由此可見,以後線路里程將接近130公里,而且還不含東莞延伸到深圳的部分。
22號線設計時速160公里,為地鐵18號線的「姊妹線」。兩條線路在番禺、白雲都有互相“過軌”的條件,列車可以開到“對方”的軌道上,實現多種路線行車。比如白雲機場開出的列車,既可以走22號線的走廊到芳村,也可以“借道”18號線的走廊到廣州東站,視乎客流需求靈活安排。
37號線一期(廣州東站-知識城佛塱村,44.9公里)
37號線在去年1月的《廣州市交通發展戰略規劃》發佈會上被官方正式公佈,定位為市中心至知識城和從化的高速地鐵,實現30分鐘互達的時空目標。
最新公佈的「十四五」規劃顯示,37號線將分期建設,一期為廣州東站至位於知識城的佛塱村,全長44.9公里。據此前曝光的新線網規劃,線路中途將在黃埔站設站,更多站點有待公佈。廣州東站、黃埔站、知識城是37號線一期的3個錨固點,實現知識城與廣州中心城區、主要對外交通樞紐的快速聯繫。
根據新線網規劃,37號線未來將繼續北延至從化,還計劃延伸至韶關新豐。不過,上述部分均不在37號線一期建設範圍內,留待日後實施。
雖然37號線的設計時速尚未公佈,但目前兩條高速地鐵(18號線、22號線)均為時速160公里,而且37號線還有跨市延伸的計劃,可預見其設計時速至少對標18號線、22號線。
快速地鐵
16號線一期
(石灘-荔城北,16.3公里)
根據新線網規劃,16號線全線都在增城區,起訖點為新塘、荔城北,全長39.1公里。
「十四五」規劃顯示,16號線將分期建設,先實施一期工程,由石灘至荔城北,長16.3公里。線路途經增城站、掛綠新城。
為什麼先建設石灘以北的部分?9月,廣州地鐵通報,增城火車站綜合交通樞紐地鐵預留工程全面動工建設。增城站位於石灘鎮,為廣州鐵路規劃預留型樞紐之一,定位為東部門戶樞紐,主要服務增城、東莞及惠州部分地區的高鐵客流。
由此可見,增城站是16號線建設的重要動因。根據該站服務增城區高鐵客流的定位,目前增城的出行需求主要集中在新塘、荔城。已開通的鐵路新塘南站、在建的鐵路新塘站,都有地鐵13號線接駁,可覆蓋新塘周邊及地鐵沿線。新塘的旅客「捨近求遠」到增城站搭高鐵的需求不強,更需要地鐵“填補空白”的是荔城的居民。
26號線一期
(太和-欖核,59公里)
26號線一期是3號線的平行線,由太和至欖核,全長59公里,預留繼續往南延伸的條件。線路沿廣州大道、沙太路行進,是市區的又一條南北大動脈,縱貫白雲、天河、海珠、番禺、南沙共五個區,肩負分擔3號線客流的重任。
新線網規劃顯示,26號線為快速地鐵。同屬一個級別的已通車線路有:3號線、7號線、13號線、14號線、21號線,其中,7號線設計時速80公里,13號線是100公里,其餘線路均為120公里,甚至還有快慢車運行條件。由此可見,26號線設計時速大概率在100公里或以上。
在地鐵環線範圍內,26號線與8條線路相交:1號線、5號線、8號線、10號線、12號線、13號線、25號線、28號線,但目前明確能夠換乘的只有2條——10號線、25號線。而可否換乘3條東西大動脈——5號線(經環市路、珠江新城)、13號線(經東風路、黃埔大道)、28號線(佛山經廣州至東莞城際),暫時還未明確。
普速地鐵
15號線一期
(橫瀝-南沙客運港-南沙站,30.8公里)
15號線全程都在南沙區,為區內地鐵環線。一期工程先建設橫瀝-南沙客運港-南沙站,可在南沙把4號線、18號線、22號線接通。暫不成環的原因在於,橫瀝-南沙站這一段,已有地鐵18號線實現快速聯絡,沿線有待發展成熟後再進一步加密地鐵覆蓋。
目前,南沙已開通的兩條地鐵——4號線和18號線均為南北走向,重點加強南沙與市區聯繫,兩條線路在蕉門水道一江之隔,沒有交匯。
對於在南沙內部出行的市民,需要一條為4號線和18號線「牽手」的線路。15號線就是這樣的角色,特別是橫瀝-蕉門段,可串聯起明珠灣起步區、蕉門河中心區等重要功能區,構成南沙軌道交通網路。
19號線一期
(龍潭村-黃埔站,20.4公里)
19號線一期由海珠區龍潭村至黃埔站,經過海珠、天河、黃埔三個區,全長20.4公里。線路將經過磨碟沙,換乘8號線、18號線、佛山經廣州至東莞城際(俗稱28號線),其後北上進入天河區。根據此前披露的規劃,線路將西延至佛山,成為又一條貫通廣佛的地鐵線路。
值得一提的是黃埔站,「十四五」規劃的新線之中,已有37號線一期、19號線一期兩條線路明確接入。此外,以城際身份獲批、東西橫貫佛山廣州東莞的28號線也要開入黃埔站。
至此,該站已規劃兩條高速地鐵交匯,還有普速地鐵19號線,以及新線網規劃、但未進入「十四五」規劃的快速地鐵29號線(花都廣場-黃埔站),可見其規劃定位之高。
6號線東延、10號線東延、廣佛線東延
「十四五」規劃還有3條已開通線路的延長線。6號線東延線(香雪-劉村),全長4公里。線路將經過蘿崗多個近年落成的大型樓盤小區,而劉村正規划進行舊村改造。
10號線東延線(天河客運站-高塘石),全長9.4公里。目前3號線石牌橋-天河客運站這一段,未來將拆解成10號線,正在建設石牌橋-西塱段。東延段則從天河客運站往東,進入天河智慧城。
廣佛線東延線(瀝滘-大沙村東),全長2.4公里。記者了解到,18號線規劃建設階段,位於大沙村東的樓盤居民多次要求線路在此加站,但因為18號線定位為高速地鐵,設站不宜過密,大沙村東與18號線沙溪站距離約1.6公里,而18號線的平均站間距將近8公里。