金管局與數碼港公布第2期生成式人工智能(GenA.I.)沙盒參與者名單,參與者今年稍後陸續登陸數碼港人工智能超算中心的專屬平台,預計26年初開始技術測試。
政府新聞處圖片
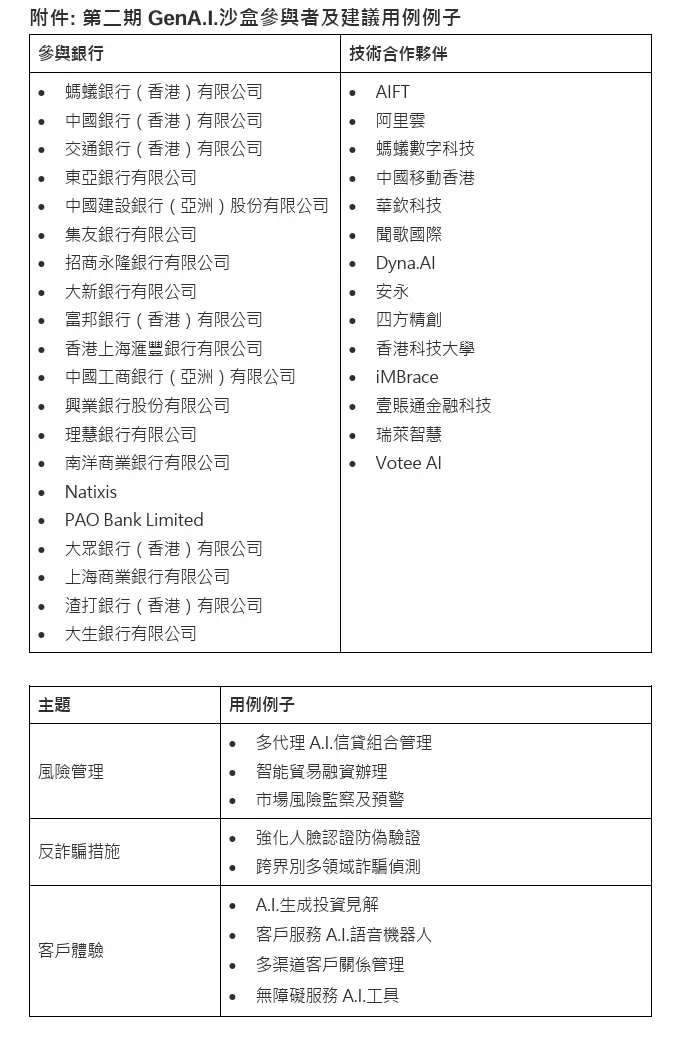
在超過60個建議方案中,來自20家銀行及14家技術合作夥伴的27個用例,獲邀進入第2期GenA.I.沙盒。
新一期沙盒計劃聚焦積極加強A.I.治理,多個用例採用「以A.I.對抗A.I.」策略。而針對深度偽造詐騙風險,沙盒亦為開發創新防禦機制提供試驗場,部分參與者將運用A.I.進行模擬攻防測試,鞏固系統以抵禦更精密的數碼詐騙手法。
香港金融管理局。金管局圖片
金管局副總裁阮國恒表示,不同類型銀行的參與,反映A.I.帶來的轉型潛力,已成為業界共識。金管局將繼續以GenA.I.沙盒為核心,與業界分享良好做法,推動金融業界負責任地應用A.I.技術。
年逾60歲的A女士是一名電腦編程員,持有學士學位,在一般人眼中,這樣的背景足以讓她在資訊海洋中明辨真偽。然而,她在2025年下半年卻因一則Facebook投資廣告,分十多次到不同銀行的自動櫃員機提款,將超過100萬港元悉數轉入陌生私人帳戶,直至今年1月接獲警方反詐騙協調中心來電,才如夢初醒。
她的遭遇並非個案,警方、金管局、證監會及投委會聯合發布2026年首季騙案數字及首份長者受騙專項研究,數據呈現出一個令人警惕的趨勢——學歷愈高、投資經驗愈豐富的長者,往往損失愈重。
受害人A女士現身說法,講述自己因墮入投資陷阱而損失逾100萬港元的經歷。巴士的報記者攝
冒充財經名人入群組 小額獲利逐步建立信任
A女士於2025年9月在Facebook看到一則投資廣告,其後被加入名為「港股長財經焦點」的WhatsApp群組,群內有人冒充香港知名財經評論人「郭思治」,定期發放港股分析及投資貼士。她回憶,對方最初主動提出替她審視個人投資組合,並給予具體意見,「他說可以幫我看一看我自己本身的股票投資組合,給一些意見分析,所以就會更加相信了他。」
證監會示例顯示,騙徒常在社交媒體冒充知名股評人,以「唱高散貨」等手法誘騙投資者。
小額盈利讓她對「郭思治」深信不疑。其後,對方推介一隻「金股」,她買入後一兩日內股價卻急劇下挫。騙徒隨即改口,聲稱股價暴跌是「公司失誤」,承諾向跟隨其群組操作的投資者作出全額賠償——條件是先將自己帳戶內的餘額悉數轉入對方指定帳戶,完成後百分百退還本金。
A女士起初有過疑慮,質疑為何索賠要先將餘額打入私人帳戶,對方以「跟股票公司商議賠償」過程中需要「同事協助代收」為由安撫,她便嘗試將投資帳戶內的資金轉出。然而,銀行察覺帳戶出現異常轉帳,隨即暫停相關交易功能。
A女士前往銀行查詢,職員向她講解了多個詐騙案例、提醒她對方帳戶存在問題,她卻逐一對比後認為「別人的情況跟我的不一樣」,深信自己並沒有做錯,對方真是在幫她追討損失。她坦言:「我自己仍然很相信我那邊沒有問題,他是在幫我追,是我自己沒有錯的——所以令到我沒有嘗試去相信銀行說的話,我已經入了那個局。」
警方反詐騙協調中心指出,投資騙案常見過程包括透過不同平台接觸受害人,利用WhatsApp群組發放「投資貼士」。
銀行已發警示 仍難打破深信不疑
為了繞過銀行的攔截,她改以自動櫃員機提取現金,再按騙徒臨時提供的私人帳戶號碼逐批存入,「他每次都是我臨去自動櫃員機的時候,才通知我帳戶號碼,都是一些私人的帳戶。」就這樣,她前後分十多次提款轉帳。
她自述信任騙徒的理由之一,是10月曾收到對方轉來的1萬港元,認為這是對方言而有信的憑證,於是更加深信可以追回本金。這個「甜頭」使她繼續轉帳,直至2026年1月接獲反詐騙協調中心來電,她才確信自己受騙,最終損失超過100萬港元。
研究顯示,受害長者中約17%成功「出金」提取金錢,但騙徒藉小額回報營造「先贏一次」假象,誘使受害人投入更多金錢。
她事後總結,自己最大的問題是「將事情合理化」。她曾在網上搜尋過相關平台資料,發現有評論指存在假冒「郭思治」同名投資平台,提醒小心,但她見到評論日期為2023年較舊,便說服自己情況應已改變,「我覺得我是將件事合理化了,就是將那個情況覺得不是那樣的。」
學歷愈高損失愈大 警方研究揭反直覺規律
A女士的經歷,在警方首份長者受騙專項研究中得到印證。警方、金管局、證監會及投委會日前在警察總部聯合召開發布會,同步發布該研究;警方以電話訪問2025年全年遭遇投資騙案的長者受害人,成功訪及逾千名,涵蓋七成以上的長者騙案受害者,結果令人意外。
(左起)投資者及理財教育委員會投資者教育及協作關係總監楊蔚怡;金融管理局助理總裁(法規及打擊清洗黑錢)陳景宏;商業罪案調查科警司李蔚詩;證券及期貨事務監察委員會秘書長兼首席管治總監楊國樑。巴士的報記者攝
商業罪案調查科警司李蔚詩表示,研究發現教育程度愈高、投資經驗愈豐富的長者,人均損失反而愈高——小學學歷與碩士以上學歷受害人的平均損失相差接近4倍;有投資經驗的長者人均損失約105萬港元,較沒有投資經驗者高出近一倍。她分析,這批人往往對自己的投資判斷更有信心,騙徒也因此花更多時間以專業語言建立信任,誘使他們願意投入更大金額。她直言:「防騙不是比聰明,而是比警覺,愈有經驗其實就愈容易掉以輕心。」
商業罪案調查科警司李蔚詩指出,高教育程度群體往往對自己的投資判斷更有信心,容易對騙局掉以輕心。巴士的報記者攝
研究同時揭示,接受警方警示後,長者平均需要28天才確信自己受騙,期間損失持續累積,每延遲一天報案,損失平均增加逾1.4萬港元。曾在受騙過程中成功「出金」的受害人,最終損失反而比從未提取者高出六成——因為騙徒正是藉小額回報建立信任,讓他們繼續投入更多。
警方研究發現,教育程度愈高、投資經驗愈豐富的長者,在騙案中的人均損失往往愈高。
騙徒用大數據選目標 一筆錢15分鐘轉走
李蔚詩解釋,現時騙徒的行騙流程已高度系統化。他們先透過大數據分析,將虛假投資廣告精準推送給有投資興趣的社交媒體用戶,繼而在受騙過程中評估受害人的財力,決定投放多少資源,「騙徒是首先利用大數據推送虛假廣告給市民,然後透過受騙過程去獲取市民的資訊,評估哪些人值得花更多時間。」
追查騙款同樣困難重重。騙徒集團大多遠在境外遙距行騙,款項一旦轉出,往往在極短時間內層層轉移,李蔚詩形容:「曾有個案,一筆錢15分鐘之內轉去了很多層帳戶。」此外,騙徒現時更引導受害人以個人帳戶購買虛擬貨幣,再指示轉至指定電子錢包,令受害人難以察覺資產流向,加大了追查難度。
研究指出,社交媒體平台是騙徒接觸長者的主要切入點,逾八成受害人透過投資廣告或被加入投資群組而受騙。
當局多管齊下 轉帳上限降至10萬
面對騙案持續升溫,今年首季長者投資騙案損失達3.3億港元,按年急升近七成,當局宣布多項跨機構措施。
金管局助理總裁陳景宏表示,金管局已向銀行發出風險指標指引,要求主動評估及查問客戶的異常轉帳行為。巴士的報記者攝
金管局助理總裁陳景宏表示,今年3月起已向銀行發出針對投資騙案的風險指標指引,要求銀行主動評估客戶的轉帳行為,例如突然沽出長期持有的藍籌股、要求加大轉帳限額,均屬需要查問的高危訊號。銀行間訊息交換平台FINEST已擴展至19間零售銀行,年中目標涵蓋全港28間,覆蓋逾九成銀行戶口,過去一年已藉此機制喚醒120名長期受騙人士停止付款。
監管機構及業界加強針對長者以及高收入和高資產淨值人士的防騙宣傳及教育。
各大銀行亦將於年內把遙距開戶新客戶的每日對外轉帳上限,壓低至不超過10萬港元,以減少傀儡帳戶被用於快速轉移騙款。「智安存」服務方面,截至3月底已有逾1.4萬名客戶使用,鎖定保護逾40億港元存款,客戶如需動用受保護款項,銀行須進行面對面反詐騙核實。
陳景宏提醒,一旦遇上「保證回報」「高回報低風險」的推介,市民應先停下來問自己一句:「為甚麼有這麼好的投資、這麼低的風險,會輪到我?」
A女士則以親身經歷提醒所有人,查清對方身份、質疑對方要求,才是最根本的防騙意識。「如果那個帳戶我明顯不認識,就算他說是公司的,是不是可以查證一下,你轉入的帳戶是否真的是你想轉錢的地方。」
如有懷疑,市民可致電防騙易24小時熱線18222查詢。
證監會加強在港鐵站、巴士及電車等公共空間推廣防詐騙資訊。