Skip to Content Facebook Feature Image

內地禁旅客攜帶無「3C」標識或須召回充電寶乘坐境內客機

兩岸

內地禁旅客攜帶無「3C」標識或須召回充電寶乘坐境內客機
兩岸

兩岸

內地禁旅客攜帶無「3C」標識或須召回充電寶乘坐境內客機

2025年06月28日 16:13 最後更新:17:33

根據民航局日前發出的通知,內地6月28日起禁止旅客攜帶沒有3C標識、3C標識不清晰、被召回型號或批次的充電寶乘坐境內航班。

微博圖片

微博圖片

內地傳媒報道,在新規定實施第一日,廣州白雲機場和深圳寶安機場均設置了充電寶暫存點,此外,兩大機場目前只嚴查充電寶3C標識,未涉及相機等其他鋰電池。

微博圖片

微博圖片

報道引述安檢工作人員表示,不符合要求的充電寶可以選擇自行棄置,也可以選擇存放在機場暫存點。

3C標識

3C標識

全球航空公司近期均加強對攜充電寶及備用電池攜帶上機的要求,7月初日本公布充電寶不可放機艙行李架上,中國則公布必印有3C認證的充電寶或電池,方可帶上航機,而香港4月已實施該項規定。

今年以來多次發生機艙內冒煙事件,多發生在行李架,其後多家航空公司陸續收緊攜帶充電寶的要求,加強管制。

早前有航機發生行李架起火意外。網上圖片

早前有航機發生行李架起火意外。網上圖片

本網透過中外多家航空公司官網,及詢問客戶服務,了解充電寶和備用電池帶上航機的相關規定,本網接觸的航空公司均規定充電寶不得寄艙、100瓦時(Wh)至160瓦時的中型鋰電池最多可攜帶兩個,須獨立密封包裝、160瓦時以上禁止攜帶。此外所有航空公司都規定飛行過程中不可以充電寶充電,也不允使用機上插座給充電寶充電。

香港和日本的航空公司明確規定充電寶不可放機艙內座位上方的行李架,必須隨身攜帶,歐美航空公司官網對此未有明確註明,本網查詢英國航空客服,對方只強調是「隨身攜帶」,至於這是否表示可放上行李架? 客服則說可放座位上或座位下方,而加拿大航空客服則說用膠袋封好,可放上行李架。

內地禁沒有3C標識充電寶上機

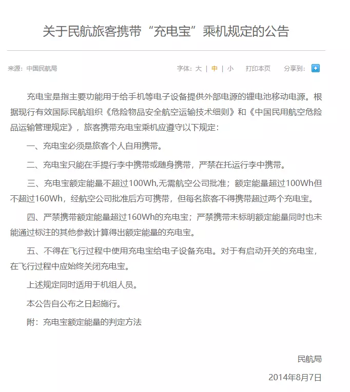
中國民航局宣佈自6月28日起,禁止沒有3C標識的充電寶乘坐境內航班,3C標識指的是中國強制性產品認證(China Compulsory Certification),嚴禁攜帶未標明額定能量,同時未能通過標注的其他參數計算得出額定能量的充電寶。對於有啟動開關的充電寶,在飛行過程中應始終關閉充電寶。

內地民航局規定充電寶額定能量不能超過160瓦時,每名乘客不能超過兩個充電寶,充電寶不能寄艙,須隨身攜帶,官網並無明確說明是否可座位上方行李架,本網詢問航空公司客服,對方稱須到了機場再確認。

中國民航局發出的關於充電寶上機標準的公告。圖片來源:中國民航局官網

中國民航局發出的關於充電寶上機標準的公告。圖片來源:中國民航局官網

國泰及日航充電寶不得放行李架

國泰航空規定外置充電器在任何情況下都不得存放於寄艙行李或放置於行李架上。乘客必須將外置充電器存放在隨身行李中,並放置於前方座椅下。備用鋰電池必須低於100瓦時/ 2 克鋰容量 (LC),100至160瓦時中型鋰電池可攜帶2個,須原裝零售包裝或存放獨立膠袋。

圖片來源:國泰官網

圖片來源:國泰官網

日本航空公司規定,不可將充電器放在頭頂行李架,必須隨身保管,以隨時監控電池狀態,未使用的備用電池也絕不能放入托運行李中,100Wh(瓦時)以上、160Wh以下的電池最多可攜帶2個。

加拿大航空(Air Canada)官網顯示,安克充電寶的幾種型號被禁止攜帶上機,包括A1647、A1681和A1689。充電寶不得超過2萬毫安,每個乘客允許攜帶兩個不超過160瓦時規格的充電寶上機,客服表示,充電器以保護套、獨立膠袋及封條封好,可放座位行李架上。

英國航空(British Airways)客服表示,充電寶加上備用電池最多可攜帶4個,4個充電寶合計不得超過100瓦時,並須個別以原本包裝或密封袋封好,充電寶和備用電池須隨身攜帶,放在隨身手袋或座椅下。

日本航空。資料圖片

日本航空。資料圖片

一般來說各航空公司規定電子裝置(如手機、平板電腦、筆記本電腦、攝錄機等)不得寄行李艙,若寄艙須拆除電池,電池獨立攜帶入機艙,連同電池及充電寶,最多可帶15至20件。

羅馬仕、安克召回50餘萬台產品

由於內地加強充電寶及電池上航機限制,內地知名充電寶品牌羅馬仕目前已經關閉在淘寶、拼多多和京東的官方旗艦店。7月初,記者發現在淘寶和拼多多已經停售羅馬仕充電寶。

自6月起,充電寶品牌羅馬仕(Romoss)和安克(Anker)開始召回旗下共計50餘萬台產品,原因是過熱及燃燒隱患。記者查詢到目前安克的淘寶和拼多多官方旗艦店仍保持運營狀態,在售充電寶均已標註「3C認證」。

記者在本港商店發現,店主在所售充電寶外殼特意標註「CCC認證」,多數充電寶產品背後亦都標有「CCC」標識。在淘寶平台參與「HKD99包郵」活動的充電寶產品,都強調獲得「3C」認證。拼多多所售充電寶產品也將「3C認證,可帶上飛機」作為賣點。

記者在本港商店見到在售充電寶外包裝突出「CCC認證」。巴士的報記者攝

記者在本港商店見到在售充電寶外包裝突出「CCC認證」。巴士的報記者攝

你 或 有 興 趣 的 文 章