Skip to Content Facebook Feature Image

【AI 小息 🧃】專題研習唔知由邊度入手?用「Perplexity」搵靈感起大綱 📚

博客文章

【AI 小息 🧃】專題研習唔知由邊度入手?用「Perplexity」搵靈感起大綱 📚
博客文章

博客文章

【AI 小息 🧃】專題研習唔知由邊度入手?用「Perplexity」搵靈感起大綱 📚

2026年03月03日 11:23 最後更新:03月04日 09:57
Perplexity AI

Perplexity AI

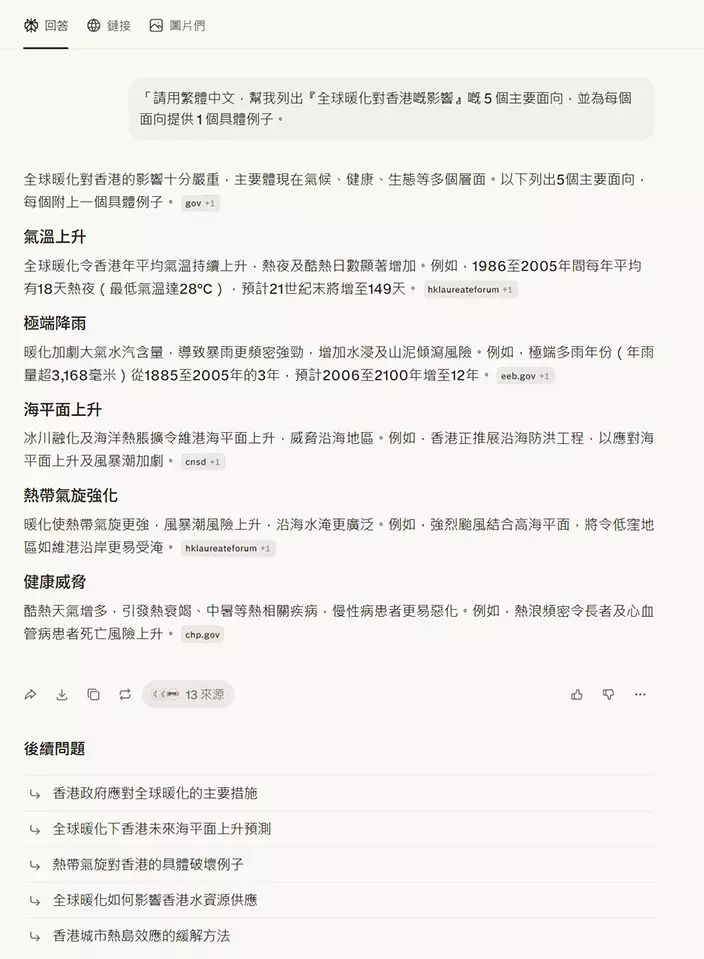
星期一又收到常識科 Project 啦!平時去 Google 搵資料,睇到眼都花,但仲係唔知點樣整理成一篇有條理嘅報告?

Perplexity 可以幫你將一堆雜亂資訊,變成有結構嘅大綱

Perplexity 可以幫你將一堆雜亂資訊,變成有結構嘅大綱

Perplexity 可以幫你將一堆雜亂資訊,變成有結構嘅大綱

Perplexity 可以幫你將一堆雜亂資訊,變成有結構嘅大綱

Perplexity 可以幫你將一堆雜亂資訊,變成有結構嘅大綱

Perplexity 可以幫你將一堆雜亂資訊,變成有結構嘅大綱

今日好奇豆教大家用 Perplexity AI 做你嘅「資料整理員」!佢可以幫你將一堆雜亂資訊,變成有結構嘅大綱 。​

更多相片
Perplexity AI

Perplexity AI

Perplexity 可以幫你將一堆雜亂資訊,變成有結構嘅大綱

Perplexity 可以幫你將一堆雜亂資訊,變成有結構嘅大綱

Perplexity 可以幫你將一堆雜亂資訊,變成有結構嘅大綱

Perplexity 可以幫你將一堆雜亂資訊,變成有結構嘅大綱

Perplexity 可以幫你將一堆雜亂資訊,變成有結構嘅大綱

Perplexity 可以幫你將一堆雜亂資訊,變成有結構嘅大綱

💡 好奇豆學習提示: Perplexity 會畀你好多參考資料來源。記住要親自撳入去睇原文,然後用自己嘅話重寫成你嘅理解!




AI好奇豆

** 博客文章文責自負,不代表本公司立場 **

嶺南大學於星期二(3月3日)舉行「伍絜宜嶺南坊」及「伍絜宜跨學科學院」命名典禮,並宣布將設立「專項研究基金」,支持師生運用人工智能及數據科學進行跨學科研究,為社會的迫切議題提供創新解決方案。有關項目獲伍絜宜慈善基金(基金)的慷慨支持。

嘉賓於伍絜宜嶺南坊前合照。

嘉賓於伍絜宜嶺南坊前合照。

典禮由伍絜宜慈善基金秘書伍步謙博士、董事伍尚匡先生、伍尚豐先生、劉清儀女士、陳凱豐先生、伍尚之女士及代表伍尚敦先生,聯同嶺大校董會副主席黃浩明議員太平紳士、校長及韋基球數據科學講座教授秦泗釗教授主禮。出席典禮的嘉賓還包括嶺大諮議會主席黃志光博士、嶺南教育機構主席呂岳枝先生、校董會成員,以及多位大學管理層等。

嶺大校董會副主席黃浩明議員太平紳士在典禮上讚揚伍氏家族及伍絜宜慈善基金多年來對嶺大的堅定支持,並向已故伍絜宜博士致以崇高敬意。他說:「嶺大於1967年在港復校的過程中,憑藉伍步剛博士的卓越領導及遠見,發揮了關鍵作用,支持大學克服重重挑戰,為嶺大的發展奠下重要基礎。」黃議員由衷感謝歷代伍氏家族對嶺大的無私貢獻,指今次命名體現了雙方對教育、社會責任及嶺大未來發展的共同承諾。

伍絜宜慈善基金董事伍尚匡先生指出,基金十分認同嶺大多年來堅持博雅教育精神,重視全人發展,亦見證嶺大在學術研究、人才培育及社會影響力方面屢創佳績。他說:「在人工智能迅速發展的時代,我們相信科技必須與人文關懷並行,創新更須以責任為本。基金期望透過支持嶺大的跨學科研究與教育,培育能夠善用科技、理解社會、關心社群的新一代學者與專業人才,為香港、為國家、為世界帶來正面影響。」

揭幕儀式由嶺大校董會副主席黃浩明議員太平紳士、基金代表陳凱豐先生、伍尚敦先生、伍尚豐先生、伍尚匡先生、劉清儀女士、伍尚之女士,以及嶺大校長秦泗釗教授主持(左起)。

揭幕儀式由嶺大校董會副主席黃浩明議員太平紳士、基金代表陳凱豐先生、伍尚敦先生、伍尚豐先生、伍尚匡先生、劉清儀女士、伍尚之女士,以及嶺大校長秦泗釗教授主持(左起)。

秦校長衷心感謝伍絜宜慈善基金及伍氏家族多年來對嶺大的支持,並表示:「是次慷慨捐贈將作策略性用途,以推動大學發展、促進跨學科協作,並支持針對迫切社會議題的創新研究。大學將設立專項研究基金,資助結合人工智能及數據科學的跨學科項目,提出創新方案,推動社會可持續發展。我們亦將進一步深化人工智能在不同學科的融合應用,提升大學研究實力與學術影響力,拓展師生的國際視野。」

伍絜宜嶺南坊是嶺大首個為師生提供共享生活空間的綜合大樓,致力提升教職員與學生之間的緊密互動和教學體驗,以促進創新及培育全人發展的研究型人才。大樓採用自然採光和通風的建築和室內設計,鼓勵嶺南人節約能源及提升環保的意識,呼應嶺大致力促進和實現聯合國為可持續發展的目標。

嶺大向伍絜宜慈善基金致送紀念品,以感謝基金對嶺大的慷慨支持。
  左起:基金代表陳凱豐先生、伍尚敦先生、伍尚豐先生、嶺大校董會副主席黃浩明議員太平紳士、基金代表伍尚匡先生、嶺大校長秦泗釗教授、劉清儀女士,以及伍尚之女士。

嶺大向伍絜宜慈善基金致送紀念品,以感謝基金對嶺大的慷慨支持。 左起:基金代表陳凱豐先生、伍尚敦先生、伍尚豐先生、嶺大校董會副主席黃浩明議員太平紳士、基金代表伍尚匡先生、嶺大校長秦泗釗教授、劉清儀女士,以及伍尚之女士。

伍絜宜跨學科學院以可持續發展和跨學科研究爲中心,聚焦氣候變化與碳中和、清潔能源和儲能、材料基因工程,以及結合人工智能設計的先進材料等領域,提出顛覆性的「產學研」項目,推動研究成果轉化落地,致力成爲香港特區、大灣區乃至全球科技創新的領導者,彰顯嶺大對社會的貢獻與影響力。

伍絜宜慈善基金長久以來對嶺大的支持涵蓋多個重要項目,包括學生飯堂「泰寧堂」、學生宿舍「伍絜宜堂」、支持嶺大推動公眾認識中醫藥理念和實踐的「起動.靜養.身心靈」計劃,以及新落成的「伍絜宜嶺南坊」與「伍絜宜跨學科學院」。

你 或 有 興 趣 的 文 章