Skip to Content Facebook Feature Image

男子因情感糾葛爬上大熊貓雕塑欲跳樓,被行政拘留

博客文章

男子因情感糾葛爬上大熊貓雕塑欲跳樓,被行政拘留
博客文章

博客文章

男子因情感糾葛爬上大熊貓雕塑欲跳樓,被行政拘留

2021年02月19日 18:44

2月18日下午5時許,成都市公安局錦江區分局發佈警情通報。

2月18日10時許,該局接群眾報警稱:IFS國際金融中心有一男子坐在觀景平台外熊貓雕塑上欲跳樓。民警立即趕到現場,並通知了119、120。經初步了解,該男子為楊某(25歲,四川達州市人),因感情糾葛欲輕生。經民警反覆勸導,11時45分,楊某被成功勸下。經調查,楊某因擾亂公共場所秩序,依據《中華人民共和國治安管理處罰法》對其給予行政拘留的處罰。

平安錦江微博截圖

來源:川觀新聞




神州快訊

** 博客文章文責自負,不代表本公司立場 **

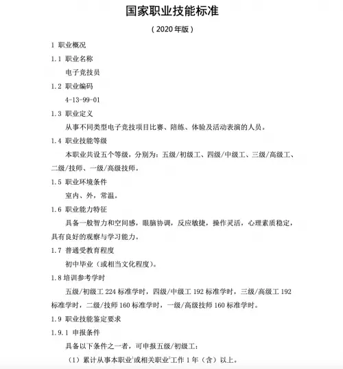
子競技員國家職業標準出爐,最高可成為高級技師,你心動嗎?

子競技員、鋁電解工等13個國家職業技能標準,其中電子競技員國家職業技能標準系首次頒佈。

在這份標準中,電子競技員的職業有了明確定義:從事不同類型電子競技項目比賽、陪練、體驗及活動表演的人員。

該標準將電子競技員劃分為5個職業技能等級,分別是五級/初級工、四級/中級工、三級/高級工、二級/技師、一級/高級技師,一級為最高,並規划了每一等級應具備的職業技能。

申報五級需從事電競相關工作1年以上;

申報四級要求從事電競相關工作達3年以上;

申報三級要求從業者取得四級證後繼續從事相關職業2年以上、或取得電子競技國家級賽事的參賽資格;

申報二級要求從業者取得三級證後繼續從事相關職業2年以上、或取得電子競技國際賽事的參賽資格及國家級賽事的獎項;

申報一級要求從業者取得二級證後繼續從事相關職業4年以上,或取得電子競技國際賽事獎項。

在從業人員受教育程度方面,需達到初中畢業或相當文化程度。

電競從業者想要進行評級,需參加理論知識考試和專業能力考核,成績皆達60分及以上為合格。兩項考試都將從電競項目操作、電競戰術實施、電競數據分析、電競活動表演、電競項目開發、管理與培訓共六個層面進行測試,其中理論知識考試將加入職業道德、基礎知識兩方面的內容。

標準制定耗時一年,人才缺口巨大

據介紹,電子競技員國家職業技能標準的編撰工作從準備、啟動到終審,歷時近一年。

專家指出,電子競技作為近年來蓬勃發展的新興行業,具有明顯的融合性特點,它不等同於遊戲娛樂,在形式上接近運動項目,在內容上接近文化項目,並與傳統體育合而不同,它們合在競賽,不同於內容,是一個跨領域項目。

資料圖

據相關報告顯示,疫情期間,我國電競產業整體表現逆勢上升,用戶數量將突破5億人,女性和45歲以上人群佔比增速提升。縱觀全球電競行業,在2020年里,中國以3.85億美元和高達35%的佔比貢獻了最大份額,首次超越北美,成為最具商業價值的電子競技市場。

行業的迅速擴張,對於從業者的數量和素質也提出了更高要求。人社部公開數據顯示,我國正在運營的電子競技戰隊(含俱樂部)有5000餘家,電子競技職業選手約10萬人,電子競技員的整體從業規模超過50萬人,其主要分佈在全國一二三線等眾多城市。儘管如此,據不完全統計,目前只有不到15%的電子競技崗位能滿足專業人員需求,人才缺口巨大。預計未來五年,中國電競行業仍將面臨200萬人才需求,職業教育必將成為電競行業生態鏈上的重要一環,而職業與標準化正是完善人才體系和保證電競行業生命力的根基。

網友:電子競技≠打遊戲

對此,不少網友表示,相關職業標準出台,讓競技和玩遊戲有了更好的界定…

還有網友評論「靈魂」一擊!有些人也該醒醒了……